國家發展改革委關于印發《全國統一大市場建設指引(試行)》的通知
國家發展改革委關于印發《全國統一大市場建設指引(試行)》的通知
發改體改〔2024〕1742號
各省、自治區、直轄市人民政府,國務院各部委、各直屬機構:
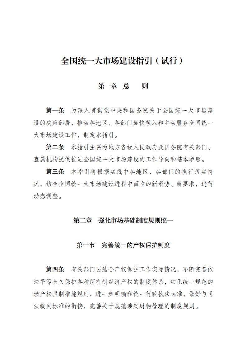
??《全國統一大市場建設指引(試行)》已經國務院同意,現印發給你們,請結合實際認真貫徹落實。
國家發展改革委
2024年12月4日












? ?來源: 國家發展改革委
單位介紹:?
? ? 我單位主要從事全國科技成果評價、國家科技計劃項目申報咨詢、項目戰略研討、專家考察調研、科技政策培訓、企業內訓等相關業務。在科技咨詢領域具有很強的政府背景、行業渠道、人脈資源及專業能力,為廣大科研工作者及科技型企事業單位提供專業化服務。
近期相關科技培訓:
1月15-18日上海|“十五五”重點課題前期研究謀劃暨2025年國家科技計劃項目申報和科研平臺建設運行、科研資金全
過程管理使用高級研修班
1月15-18日南京|2025年科技項目申報與科研平臺建設運行、經費使用管理、綜合績效評價專題培訓班
1月8-11日成都|高價值專利布局、專利檢索分析和科技成果轉化高級研修班
如有相關需求及培訓報名請及時聯系: 王主任, 電 話:13426056628(同微信)
?(微信掃一掃下方二維碼關注微信公眾號,及時了解最新科技政策消息及近期科技培訓計劃動態。)

本文地址: http://www.baqikeji.net/9038.html/ 轉載請注明出處!

