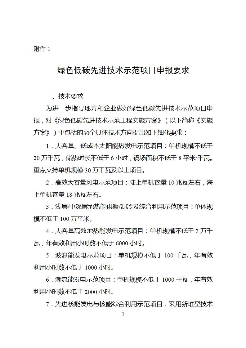
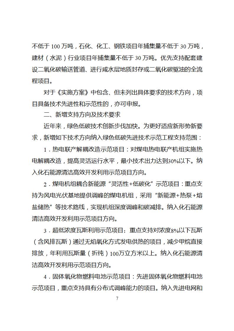
國家發改委|關于組織申報第二批綠色低碳先進技術示范項目的通知
國家發展改革委辦公廳關于組織申報第二批綠色低碳先進技術示范項目的通知
發改辦環資〔2024〕759號
國務院國資委辦公廳,各省、自治區、直轄市及計劃單列市、新疆生產建設兵團發展改革委:
??為貫徹落實《中共中央、國務院關于加快經濟社會發展全面綠色轉型的意見》有關部署,按照《綠色低碳先進技術示范工程實施方案》(發改環資〔2023〕1093號)工作要求,現啟動第二批綠色低碳先進技術示范項目申報工作。
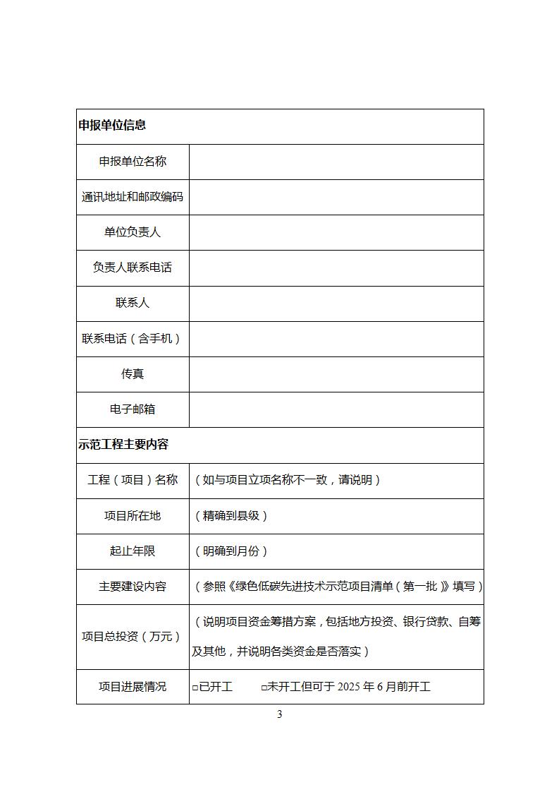
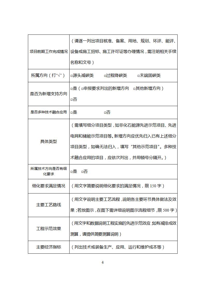
??一、為指導地方和企業做好申報工作,我委會同有關部門制定了《綠色低碳先進技術示范項目申報要求》(附件1)。申報項目須滿足相關申報要求,并規范填寫項目申報表(附件2)。
??二、請各地區發展改革委會同本地區有關部門組織開展第二批示范項目申報工作,報送數量原則上不超過10個。中央企業申報項目由國務院國資委負責匯總報送。
??三、請各地區發展改革委、國務院國資委于2024年10月11日前將推薦項目匯總表(附件3)及各項目申報表報送至國家發展改革委(環資司)。
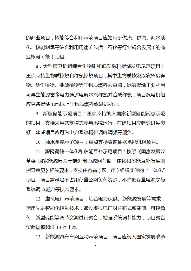
??附件:1.綠色低碳先進技術示范項目申報要求
?????2.綠色低碳先進技術示范項目申報表
?????3.推薦項目匯總表
?????2.綠色低碳先進技術示范項目申報表
?????3.推薦項目匯總表
國家發展改革委辦公廳
2024年9月11日

















? ?來源: 國家發展改革委
單位介紹:
? ? 我單位主要從事全國科技成果評價、國家科技計劃項目申報咨詢、項目戰略研討、專家考察調研、科技政策培訓、企業內訓等相關業務。在科技咨詢領域具有很強的政府背景、行業渠道、人脈資源及專業能力,為廣大科研工作者及科技型企事業單位提供專業化服務。
近期相關科技培訓:
9月24-26日重慶|面向新質生產力的國家科技計劃項目申報和科研平臺建設運行、科研資金全過程管理使用高級研修班
9月25-28日上海|科技項目申報與科研平臺建設運行、經費使用管理、綜合績效評價專題培訓班
10月23-26日深圳、11月13-16日成都|國家科技計劃項目申報和科研平臺建設運行、科研資金全過程管理使用高級研修班
10月22-25日長沙、11月20-23日廈門|科技創新方法賦能高價值專利布局、科技成果轉化與科技獎勵高級研修班
10月23-26日成都|科技成果轉移、轉化與科技獎勵申報操作實務研修班
如有相關需求及培訓報名請及時聯系: 王主任, 電 話:13426056628(同微信)
?(微信掃一掃下方二維碼關注微信公眾號,及時了解最新科技政策消息及近期科技培訓計劃動態。)

本文地址: http://www.baqikeji.net/8219.html/ 轉載請注明出處!
