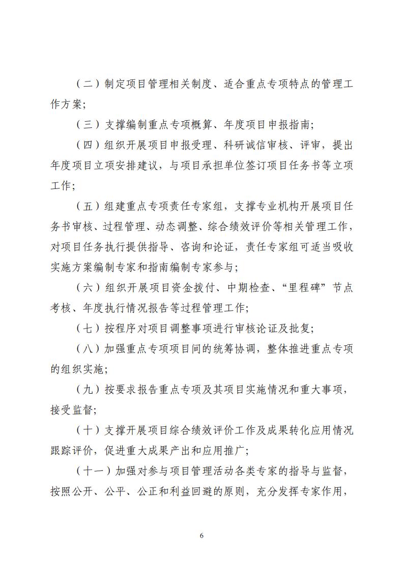
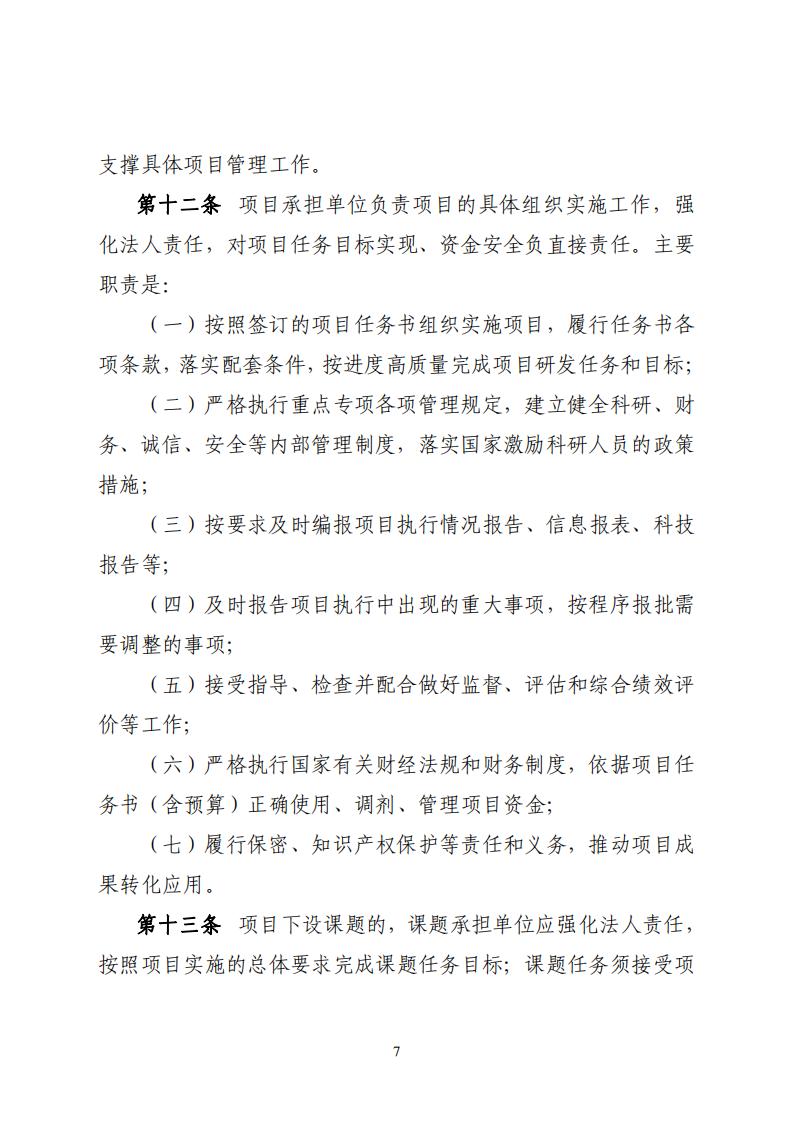
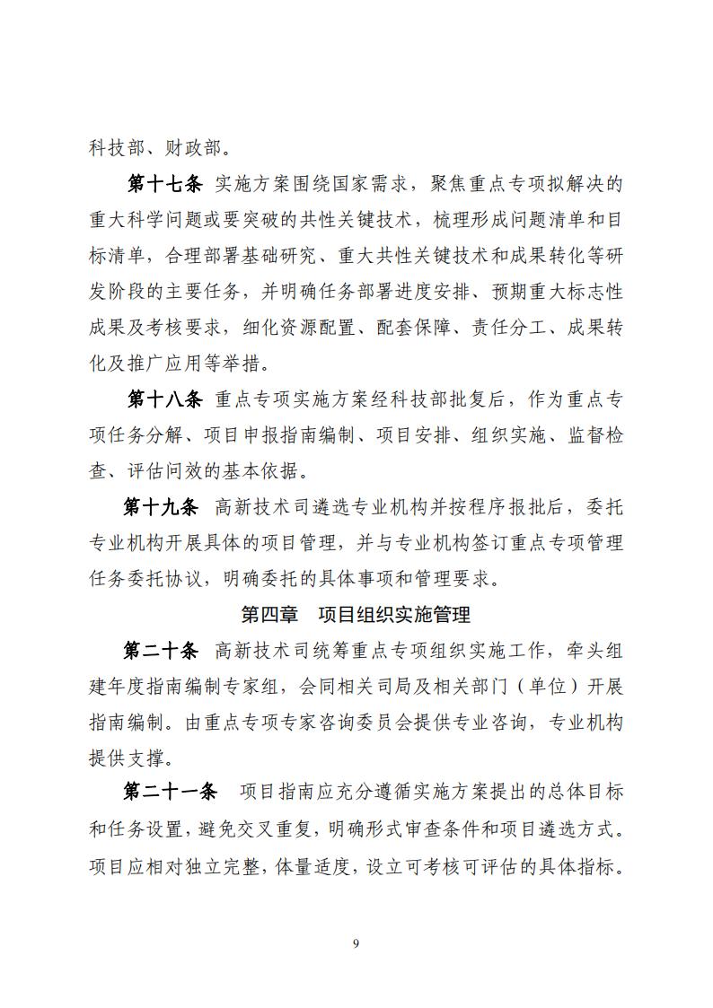
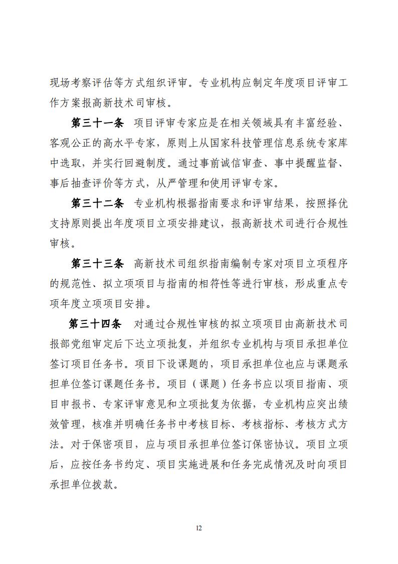
工信部|《工業和信息化部主責國家重點研發計劃重點專項管理實施細則》印發
工業和信息化部辦公廳關于印發《工業和信息化部主責國家重點研發計劃重點專項管理實施細則》的通知
工信廳高新〔2024〕45號
各省、自治區、直轄市、計劃單列市及新疆生產建設兵團工業和信息化主管部門、科技廳(委、局),各省、自治區、直轄市通信管理局,部屬各單位,部屬各高校,部機關各司局,各有關單位:
為規范工業和信息化部主責國家重點研發計劃重點專項管理,保障專項組織實施,根據黨中央、國務院關于科技計劃管理改革的有關要求,按照科技部、財政部《國家重點研發計劃管理暫行辦法》(國科發資〔2024〕28號),現將《工業和信息化部主責國家重點研發計劃重點專項管理實施細則》印發給你們,請遵照執行。
工業和信息化部辦公廳
2024年7月30日























來源: 工業和信息化部
單位介紹:
? ? 我單位主要從事全國科技成果評價、國家科技計劃項目申報咨詢、項目戰略研討、專家考察調研、科技政策培訓、企業內訓等相關業務。在科技咨詢領域具有很強的政府背景、行業渠道、人脈資源及專業能力,為廣大科研工作者及科技型企事業單位提供專業化服務。
近期相關科技培訓:
8月21-23日北京、9月11-13日南京、9月24-26日重慶|面向新質生產力的國家科技計劃項目申報和科研平臺建設運行、科研資金全過程管理使用高級研修班
8月21-24日重慶、9月25-28日上海|科技項目申報與科研平臺建設運行、經費使用管理、綜合績效評價專題培訓班
8月14-17日蘇州|高價值專利布局、專利檢索分析及科技成果轉化運用能力提升培訓班
8月14-17日銀川 |舉辦“知識產權運營管理與科技成果轉移、轉化操作實務能力提升班
如有相關需求及培訓報名請及時聯系: 王主任, 電 話:13426056628(同微信)
?(微信掃一掃下方二維碼關注微信公眾號,及時了解最新科技政策消息及近期科技培訓計劃動態。)

本文地址: http://www.baqikeji.net/7770.html/ 轉載請注明出處!
