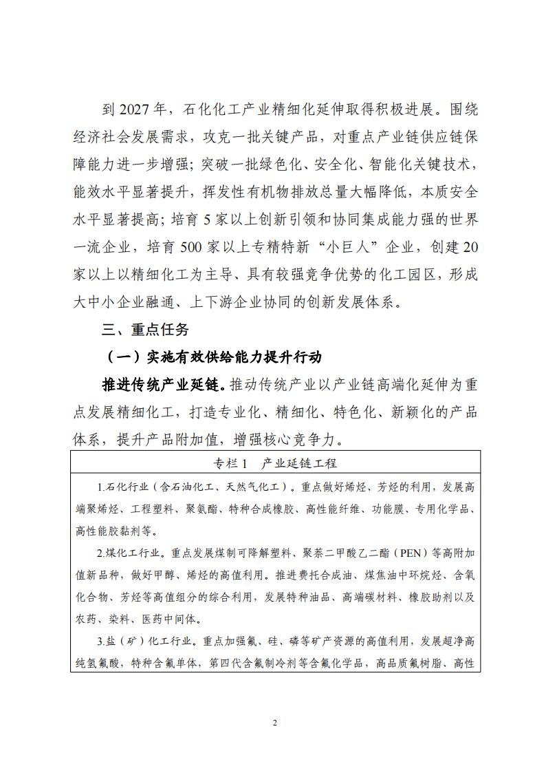
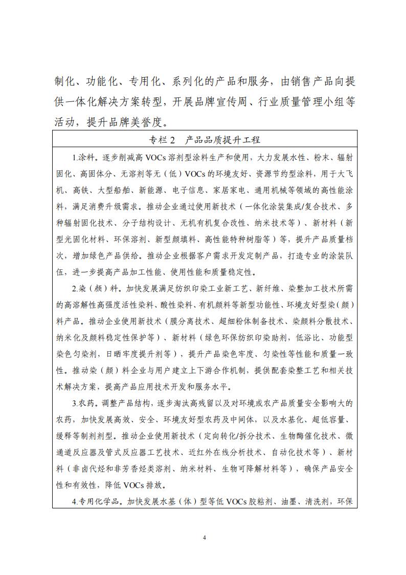
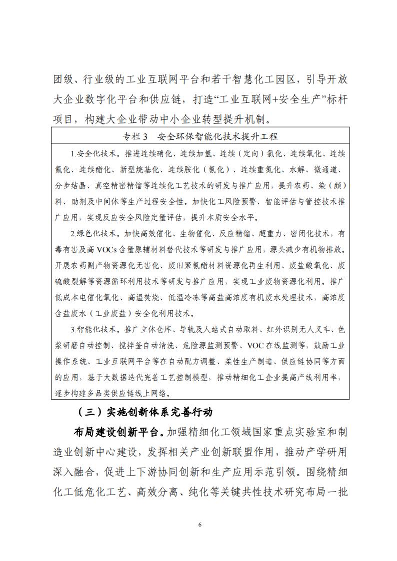
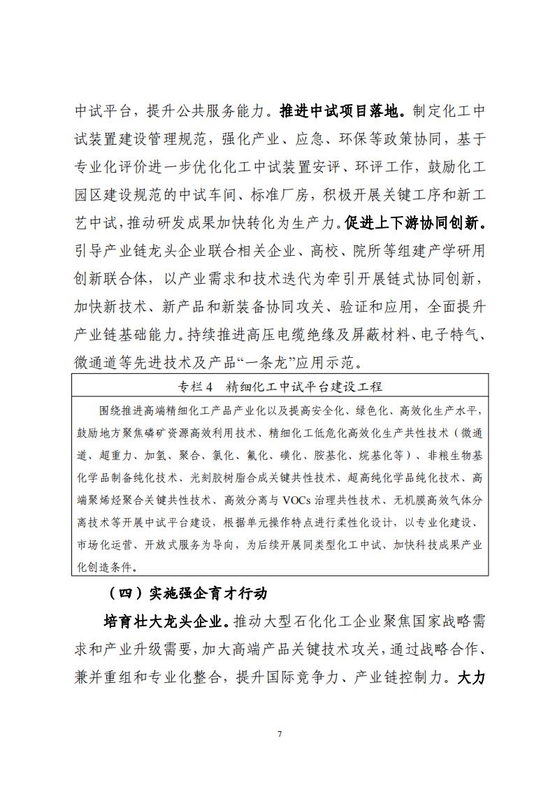
工信部等九部門聯合印發《精細化工產業創新發展實施方案(2024—2027年)》
工業和信息化部等九部門關于印發《精細化工產業創新發展實施方案(2024—2027年)》的通知
工信部聯原〔2024〕136號
各省、自治區、直轄市及計劃單列市、新疆生產建設兵團工業和信息化、發展改革、財政、生態環境、農業農村、應急管理、能源主管部門,有關中央企業:
現將《精細化工產業創新發展實施方案(2024—2027年)》印發給你們,請結合實際認真抓好落實。
工業和信息化部
國家發展和改革委員會
財政部
生態環境部
農業農村部
應急管理部
中國科學院
中國工程院
國家能源局
2024年7月2日











來源:工業和信息化部
單位介紹:
? ? 我單位主要從事全國科技成果評價、國家科技計劃項目申報咨詢、項目戰略研討、專家考察調研、科技政策培訓、企業內訓等相關業務。在科技咨詢領域具有很強的政府背景、行業渠道、人脈資源及專業能力,為廣大科研工作者及科技型企事業單位提供專業化服務。
近期相關科技培訓:
7月17-20日成都|2024年科技項目申報與科研平臺建設運行、經費使用管理、綜合績效評價專題培訓班
7月24日-27日上海|面向新質生產力的國家科技計劃項目申報和科研平臺建設運行、科研資金全過程管理使用高級研修班
7月17日-20日貴陽、8月14日-17日蘇州|高價值專利布局、專利檢索分析及科技成果轉化運用能力提升培訓班
7月24-27日桂林、8月14-17日銀川 |舉辦“知識產權運營管理與科技成果轉移、轉化操作實務能力提升班
8月21日-23日北京、9月11日-13日南京、9月24日-26日重慶|面向新質生產力的國家科技計劃項目申報和科研平臺建設運行、科研資金全過程管理使用高級研修班
如有相關需求及培訓報名請及時聯系: 王主任, 電 話:13426056628(同微信)
?(微信掃一掃下方二維碼關注微信公眾號,及時了解最新科技政策消息及近期科技培訓計劃動態。)

本文地址: http://www.baqikeji.net/7659.html/ 轉載請注明出處!
