工信部|關于提名2023年度國家科學技術獎候選人和候選項目的公示
關于提名2023年度國家科學技術獎候選人和候選項目的公示
根據《國家科學技術獎勵提名辦法》以及《國家科學技術獎勵工作辦公室關于2023年度國家科學技術獎提名工作的通知》(國科獎字〔2023〕21號)有關要求,經遴選、專家咨詢、候選者所在單位公示,現將我部擬提名的1個國家最高科學技術獎候選人和29個項目進行公示。公示期為2024年1月10日至2024年1月15日。
公示期間,任何單位或個人對公示的項目持有異議的,可以書面形式向我部科技司反映,并提供必要的證據材料。為便于核實查證,確保客觀公正處理異議,單位提出異議的,應當寫明單位名稱、聯系人、聯系方式,并在異議材料上加蓋本單位公章;個人提出異議的,應當在異議材料上簽署本人真實姓名,并提供有效的聯系方式。我部對異議人身份和反映情況予以保密。
電? 話:010-68205242
傳? 真:010-66089046
郵? 箱:zhangqian1@miit.gov.cn
地? 址:北京市西城區西長安街13號科技司
郵? 編:100804
附件:1.工業和信息化部2023年度擬提名國家最高科學技術獎公示信息表
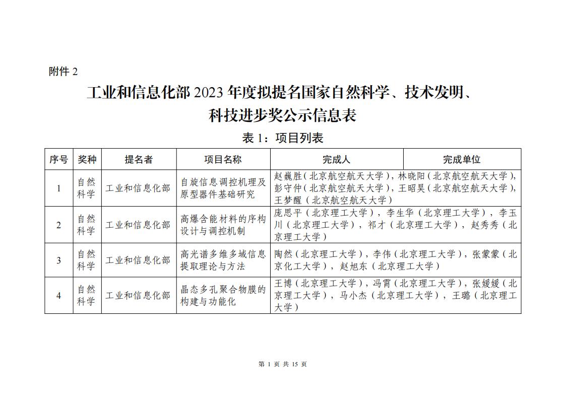
2.工業和信息化部2023年度擬提名國家自然科學、技術發明、科技進步獎公示信息表
















?來源:工業和信息化部
單位介紹:
? ? ?我單位主要從事國家科技計劃項目申報咨詢指導(工信部、發改委、科技部等)、組織科技成果評價、區域科技發展戰略規劃、項目戰略研討、專家考察調研、研發平臺搭建、開展科技政策培訓、企業內訓等相關業務,以促進科學技術成果的商品化和產業化。充分利用自身在高新技術領域的背景、渠道、資源及專業能力,為地方政府和科技企業提供專業化服務。
推薦相關培訓:
1月24-26日無錫、3月20-22日成都|2024年科技項目申報與經費使用管理、結題審計、綜合績效評價改革專題培訓班
1月17-20日北京|2024年國家科技計劃項目申報和科研平臺建設運行、科研經費全過程管理與信息化建設高級研修班
1月17-19日西安|科技成果轉移、轉化全流程體系建設及實務操作培訓班
如有相關需求可聯系: 王老師 ,電話:13426056628(同微信)
本文地址: http://www.baqikeji.net/6633.html/ 轉載請注明出處!
