工信部|2023年度智能制造標準應用試點項目名單公示
關于2023年度智能制造標準應用試點項目名單的公示
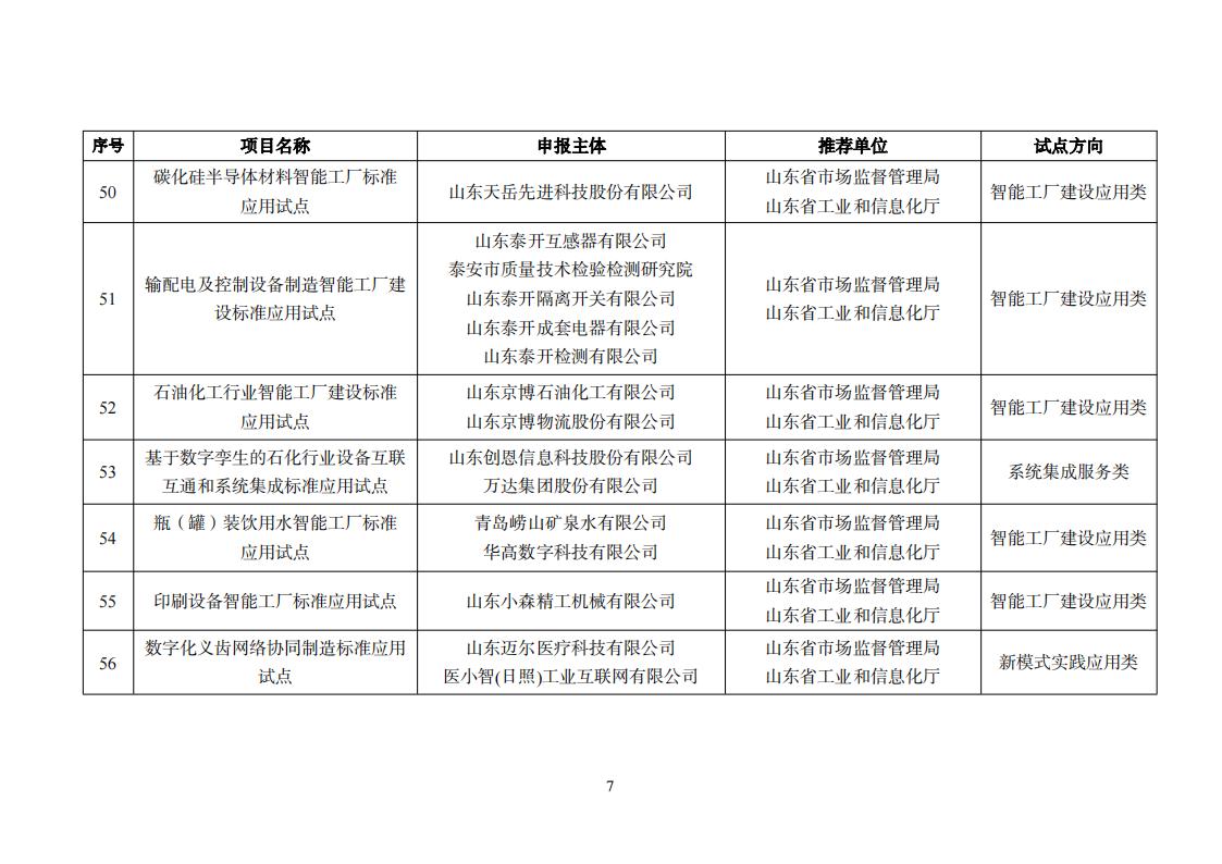
根據《關于開展2023年度智能制造標準應用試點工作的通知》(市監標技發〔2023〕83號),現將擬入選的2023年度智能制造標準應用試點項目名單進行公示。如有異議,請在公示期內將意見書面反饋至市場監管總局標準技術司、工業和信息化部裝備工業一司。
公示時間:2023年12月1日至8日
聯系方式:
市場監管總局標準技術司 010-82262645
工業和信息化部裝備工業一司 010-68205630
市場監管總局標準技術司
工業和信息化部裝備工業一司
2023年12月1日










來源: 工業和信息化部
單位介紹:
? ? ?我單位主要從事國家科技計劃項目申報咨詢指導(工信部、發改委、科技部等)、組織科技成果評價、區域科技發展戰略規劃、項目戰略研討、專家考察調研、研發平臺搭建、開展科技政策培訓、企業內訓等相關業務,以促進科學技術成果的商品化和產業化。充分利用自身在高新技術領域的背景、渠道、資源及專業能力,為地方政府和科技企業提供專業化服務。
? ??擅長項目:?國家級科技成果評價、工信部高質量發展專項、“專精特新”小巨人、單項冠軍、中央預算內投資專項、技術改造專項、高精尖產業發展專項、產業轉型升級、戰略新興產業專項等。
推薦相關培訓:
12月13-16日北京|國家科技計劃項目申報和科研平臺建設運行、科研經費全過程管理與信息化建設高級研修班
12月6-8日上海、12月20-22日廈門|‘十四五’科技創新規劃暨科技項目申報與經費使用管理、結題審計、綜合績效評價改革專題培訓班
12月14-17日成都、1月10-13日深圳|專利檢索分析、知識產權運營和科技成果轉移轉化能力提升培訓班
如有相關需求可聯系: 王老師 ,電話:13426056628(同微信)
本文地址: http://www.baqikeji.net/6368.html/ 轉載請注明出處!
