國家發改委?|?2022年度碳達峰碳中和課題項目委托研究征集公告
2022年度碳達峰碳中和課題項目委托研究征集公告
為夯實碳達峰碳中和工作基礎,深化重大問題研究,加強政策儲備,強化決策支撐,現向社會公開征集2022年度碳達峰碳中和課題項目研究單位。具體事項公告如下。
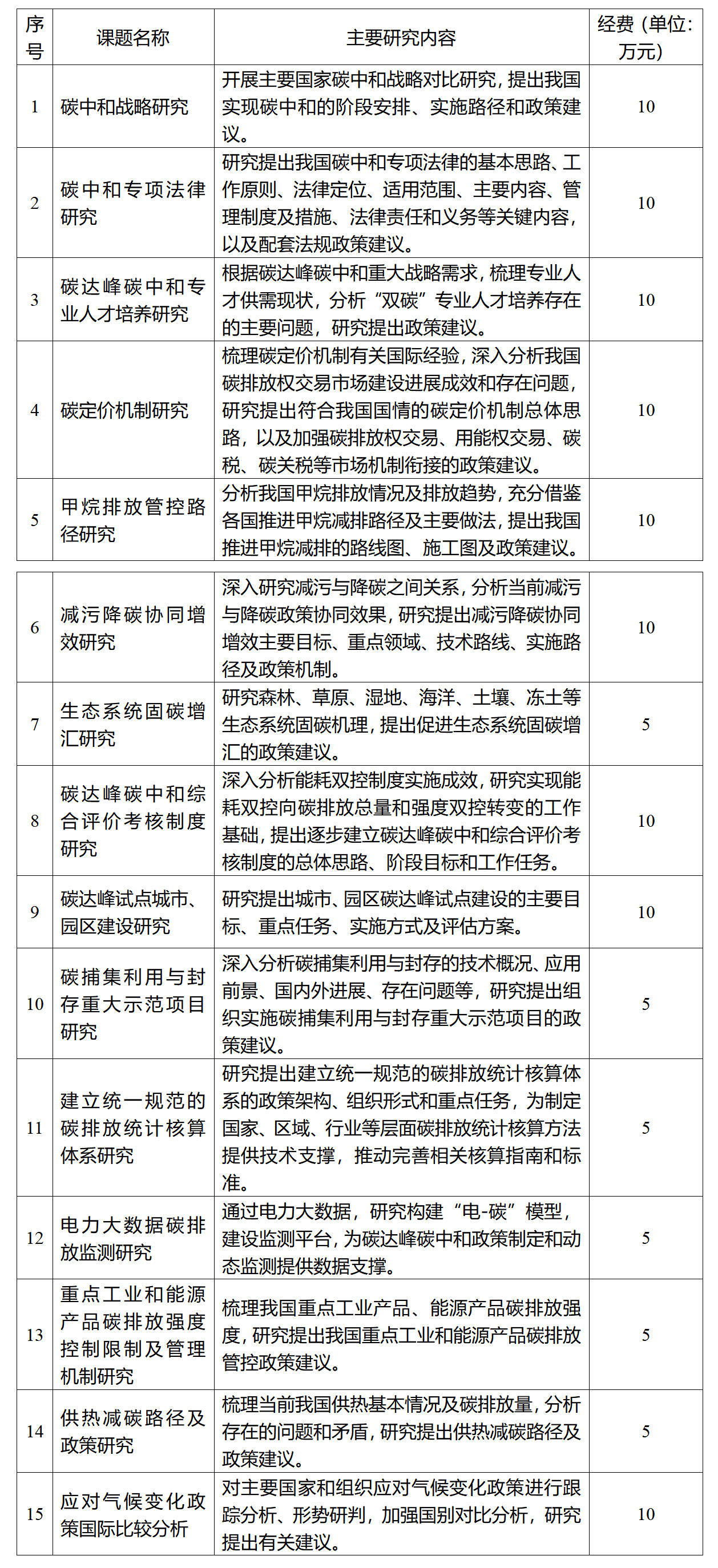
一、委托研究課題項目

成果形式:提交課題研究報告。
聯系電話和郵箱:
第1至7項:68505173,68505172 郵箱:zhaoyf@ndrc.gov.cn
第8至14項:68505625 郵箱:wangh@ndrc.gov.cn
第15項:68505168 郵箱:liurj@ndrc.gov.cn
二、總體要求
(一)以習近平新時代中國特色社會主義思想為指導,全面貫徹黨的十九大和十九屆歷次全會精神,正確認識和準確把握黨中央、國務院碳達峰碳中和決策部署精神,聚焦委托課題研究重點和關鍵環節,深化重大問題研究,提出有深度、有廣度、高質量的課題研究報告。
(二)強化目標導向、問題導向。堅持以我為主,立足基本國情,深入開展實地調研,梳理發展現狀、面臨的突出問題,研究提出下一步發展思路、改革目標、政策舉措等。
(三)提升課題研究質量,形成的研究成果要有前瞻性,符合客觀實際,政策建議應具有針對性、適用性和可操作性,為完善“雙碳”政策體系、制定實施重大政策提供支撐。
(四)最終研究成果的知識產權歸國家發展改革委環資司(碳達峰碳中和工作領導小組辦公室綜合組)所有。
三、申報程序
(一)申報單位應根據自身研究優勢,精心組建課題組。課題組成員應具備較高的政治素質、理論素養、業務素質,在碳達峰碳中和重點領域具有豐富經驗,能夠承擔實質性研究工作。課題組負責人須有較強的組織協調能力,組織、指導、參與課題研究項目實施全過程。
(二)申報材料要如實填寫《國家發展改革委資源節約和環境保護司委托研究課題項目申報書》。申報書需由牽頭申報人所在單位蓋章確認,一式3份寄至國家發展改革委資源節約和環境保護司(詳細地址:北京市西城區月壇南街38號,郵政編碼100824),信封上請注明“申報碳達峰碳中和委托研究課題項目”字樣。電子文本請發送至相關課題聯系郵箱,并在郵件主題中注明“申報課題項目編號+申報單位名稱”。
(三)申報截止時間為2022年6月20日(以郵戳日期為準)。
(四)征集結束后,我司將組織力量對委托研究課題申報書進行評審,擇優遴選確定承擔單位。最終結果將在國家發展改革委門戶網站發布公告信息,并與入選單位簽訂正式合同,撥付相應研究經費。
(五)對最終沒有合適入選單位承接的課題,由我司根據課題涉及領域確定具體承擔單位。
四、項目執行時間
委托研究課題項目執行時間由簽訂合同之日起至2022年12月底。項目承擔單位應在2022年12月15日前提交最終研究成果(5份研究報告全本、1份電子版,5份研究報告簡寫本、1份電子版)。
附: 國家發展改革委資源節約和環境保護司委托研究課題項目申報書
國家發展改革委
資源節約和環境保護司
2022年6月6日
? ?






? ? ?
來源:國家發展改革委
本文地址: http://www.baqikeji.net/3603.html/ 轉載請注明出處!
