2022年制造業單項冠軍企業(產品)培育遴選和復核評價工作啟動
工業和信息化部辦公廳 中國工業經濟聯合會關于開展2022年制造業單項冠軍企業(產品)培育遴選
和復核評價工作的通知
工信廳聯政法函〔2022〕47號
各省、自治區、直轄市及計劃單列市、新疆生產建設兵團工業和信息化主管部門、工業經濟聯合會,有關行業協會,有關中央企業:
? ? ?為加快培育一批制造業優質企業,促進提升產業基礎能力和產業鏈現代化水平,根據《關于加快培育發展制造業優質企業的指導意見》(工信部聯政法〔2021〕70號)和《制造業單項冠軍企業培育提升專項行動實施方案》(工信部產業〔2016〕105號),現組織開展2022年制造業單項冠軍培育遴選和復核評價工作。有關事項通知如下:
一、制造業單項冠軍申請條件及要求
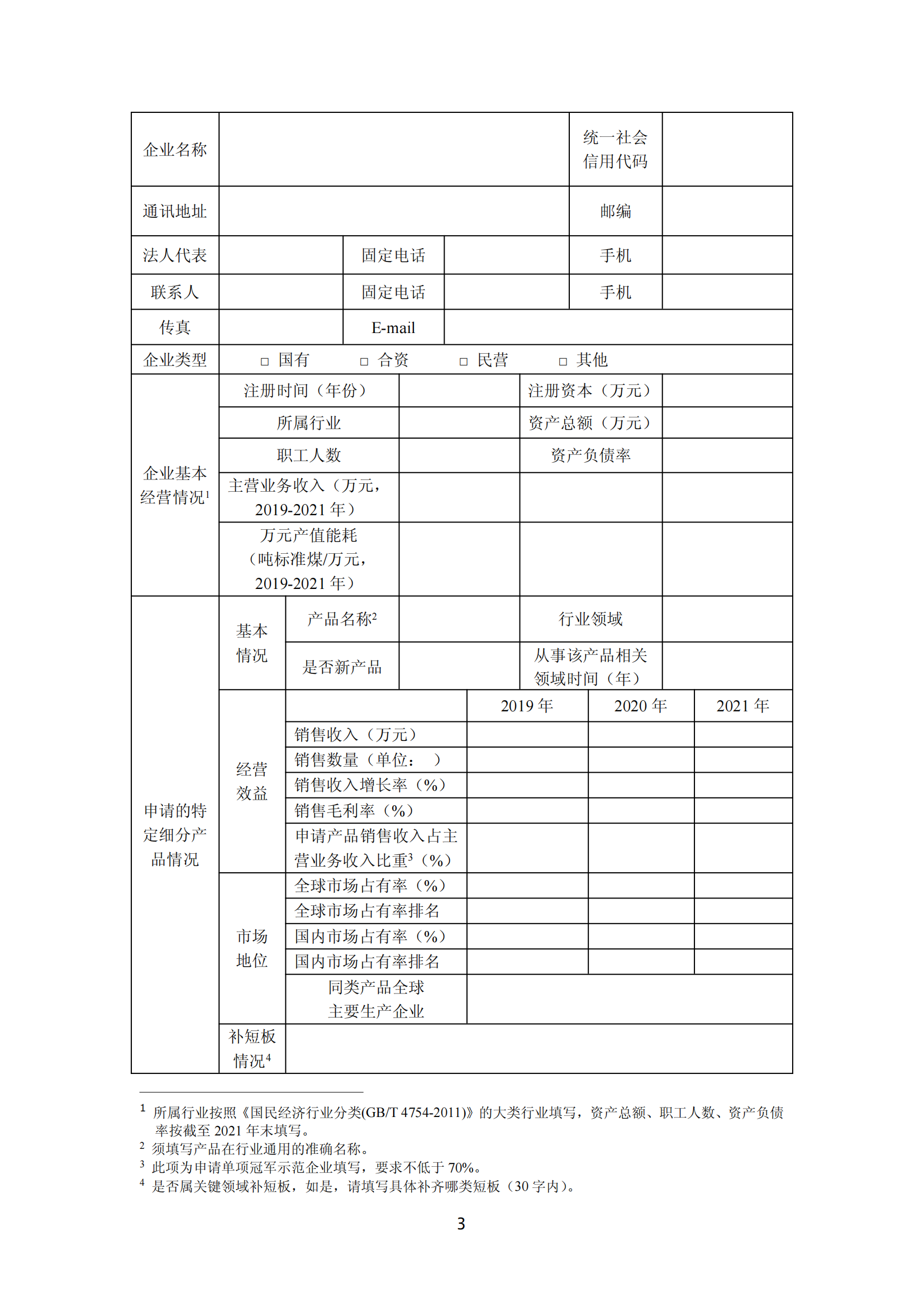
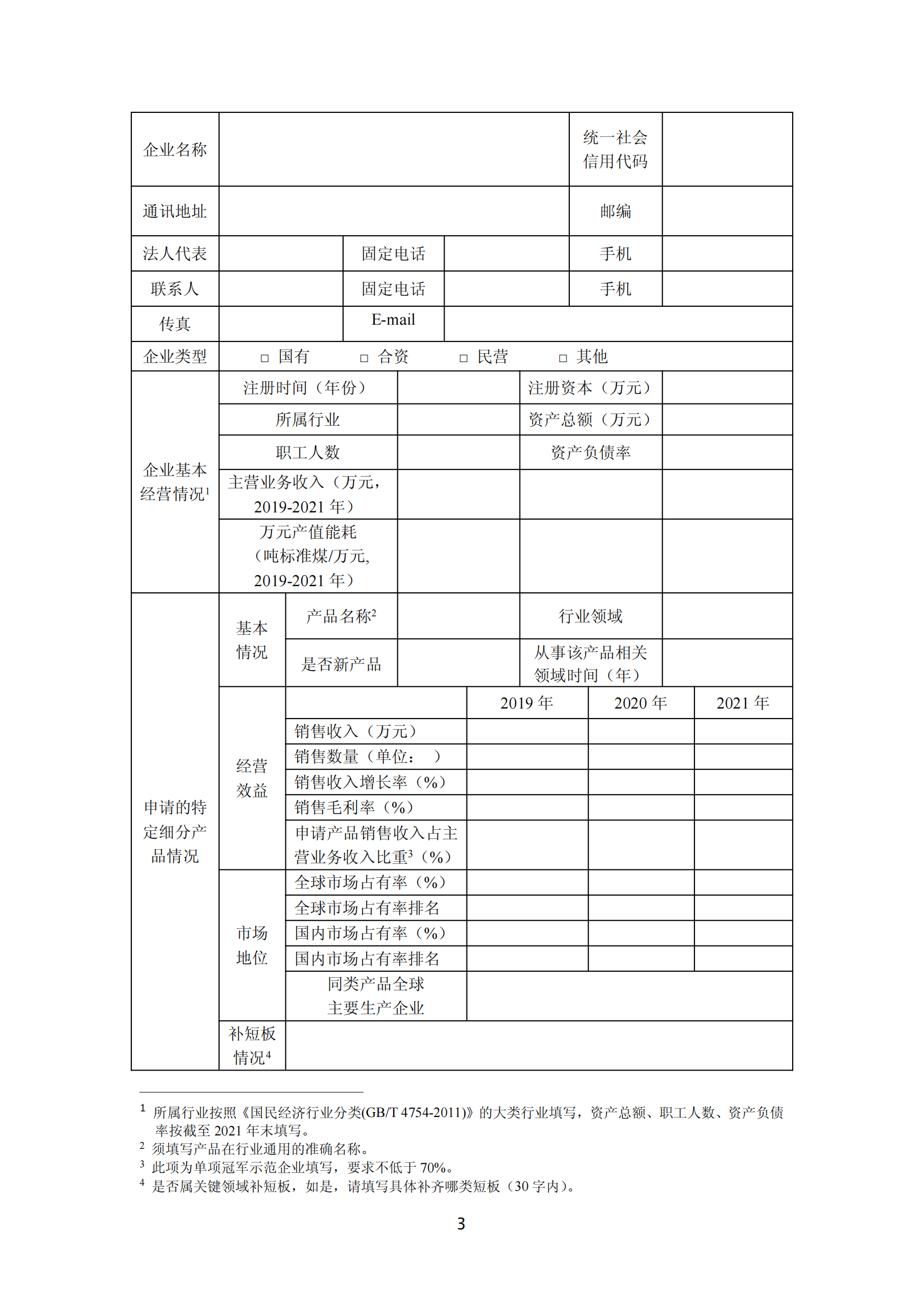
(一)基本條件。制造業單項冠軍包括單項冠軍示范企業和單項冠軍產品兩類。須滿足以下條件:
1.堅持專業化發展。企業長期專注并深耕于產業鏈某一環節或某一產品領域。從事相關領域達10年及以上,屬于新產品的應達到3年及以上。
2.市場份額全球領先。企業申請產品的市場占有率位居全球前3。產品類別原則上按照《統計用產品分類目錄》8位或10位代碼,難以準確歸入的應符合行業普遍認可的慣例。
3.創新能力強。企業生產技術、工藝國際領先,重視研發投入,擁有核心自主知識產權,主導或參與制定相關領域技術標準。
4.質量效益高。企業申請產品質量精良,關鍵性能指標處于國際同類產品領先水平。經營業績優秀,盈利能力超過行業企業的總體水平。重視并實施國際化經營和品牌戰略,全球市場前景好,建立完善的品牌培育管理體系并取得良好成效。
5.具有獨立法人資格,具有健全的財務、知識產權、技術標準、質量保證和安全生產等管理制度。近三年無環境、質量、安全等違法記錄,企業申請產品能耗達到能耗限額標準先進值,安全生產水平達到行業先進水平。
(二)申請類別。企業依據自身條件在單項冠軍示范企業和單項冠軍產品中擇一申請(見附件1)。申請單項冠軍示范企業的,相應產品的銷售收入須占企業主營業務收入的70%及以上。申請單項冠軍產品的,只能申請一個產品。
(三)重點產品領域。為深入推進產業基礎高級化、產業鏈現代化,加快推動制造強國建設,工業和信息化部列出了單項冠軍培育遴選重點領域(見附件2)。對重點領域企業和產品,尤其是重點領域補短板的,優先予以推薦。
(四)完善梯度培育體系。各地方、中央企業應建立優質企業培育庫,對已入選的單項冠軍和有潛力的企業進行入庫培育,建立聯系制度,加強精準服務。支持專精特新“小巨人”企業成長為單項冠軍。年銷售收入4億元以下企業,如申請單項冠軍,應為已入選的專精特新“小巨人”企業。
(五)推薦上報名額。依據前六批遴選情況和各地梯度培育工作開展情況,工業和信息化部研究確定了地方推薦名額上限(見附件3),請各地按照名額推薦上報。中央企業每家推薦數量不超過3家。前三批單項冠軍培育企業符合條件并提出申請的,不占各推薦單位名額。
二、制造業單項冠軍復核評價工作安排
根據動態管理的要求,每3年對入選單項冠軍進行一次評估復核。對符合條件的企業(產品)在公布的名單中予以保留,對不符合條件或未提交復核申請材料的企業(產品)從名單中予以撤銷。
各地工業和信息化主管部門、中央企業要組織第四批單項冠軍示范企業及單項冠軍產品企業、2019年通過復核的第一批單項冠軍示范企業填報復核申請書(見附件4)并進行初審。單項冠軍示范企業相應產品的銷售收入達不到企業主營收入70%以上的,可申請復核相應產品為單項冠軍產品。工業和信息化部將組織開展復核,并組織專家赴部分企業現場核查。
三、工作組織
(一)組織單位。各地工業和信息化主管部門商同級工業經濟聯合會負責屬地企業的組織推薦、復核工作。中央企業負責本企業及下屬法人企業的推薦、復核工作。工作中,相關政府部門、協會不得以任何形式向企業收取費用。
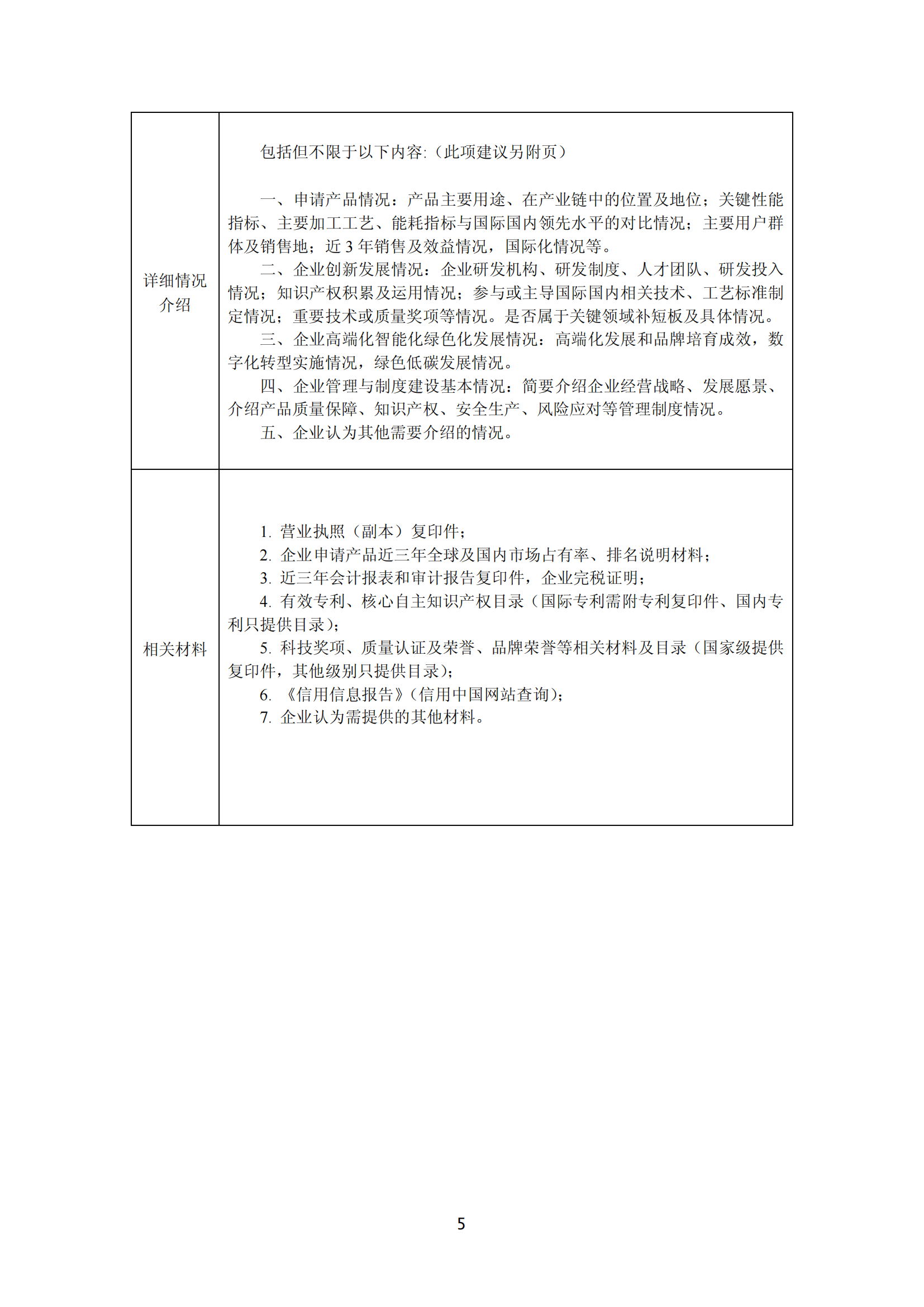
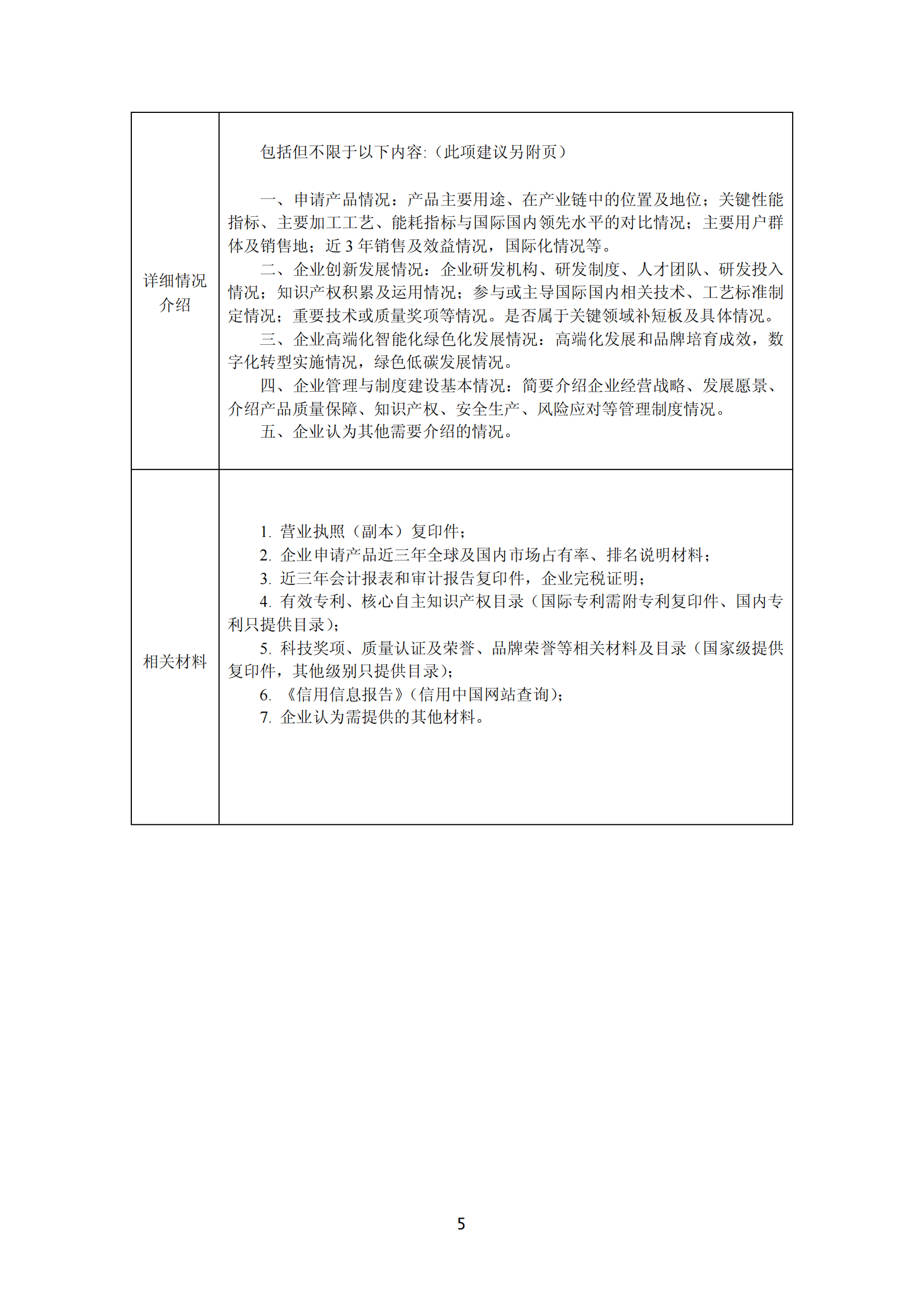
(二)材料要求。不要求企業提供各類證明材料,企業按要求提供說明材料,對材料真實性和準確性負責。
(三)審核把關。各地工業和信息化主管部門、中央企業要對單項冠軍申請企業(產品)進行初步論證、擇優推薦,確保推薦質量。對企業的市場占有率,獨立法人地位,有無環境、質量、安全等方面違法記錄予以重點把關。對復核申請材料要認真組織初審。
(四)報送時間和方式。申報采取網上填報與紙質報送相結合的方式,截止時間為2022年5月8日。網上通過制造業單項冠軍在線報送系統(dgb.cfie.org.cn)統一申報。由企業在線填寫并上傳相關材料,經組織單位審核后報送(具體填報和審核方式參見報送系統主頁說明)。紙質材料要與網上填報一致,一式兩份,連同正式上報文件,報工業和信息化部和中國工業經濟聯合會(相關材料由后者代收)。
聯系方式:
工業和信息化部:010-68205208/68205205
中國工業經濟聯合會:010-62062115/62375770
線上報送系統技術咨詢:010-68209351
材料寄送地址:北京市海淀區龍翔路甲7號,中國工業經濟聯合會309室,郵編100191。
附件:
工業和信息化部辦公廳
中國工業經濟聯合會
2022年3月11日

















來源:工業和信息化部 查看原文»
本文地址: http://www.baqikeji.net/3090.html/ 轉載請注明出處!
