工信部|關于組織申報2022年跨行業跨領域工業互聯網平臺的通知
工業和信息化部辦公廳關于組織申報2022年跨行業跨領域工業互聯網平臺的通知
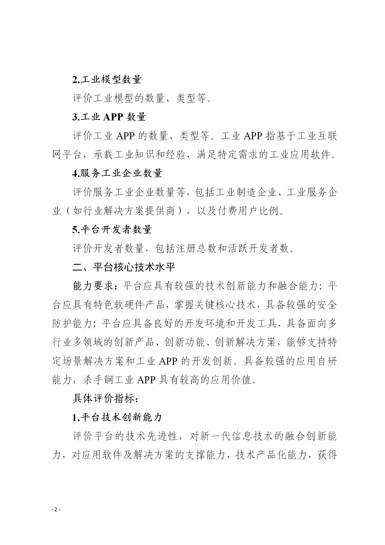
工信廳信發函〔2022〕38號
各省、自治區、直轄市及新疆生產建設兵團工業和信息化主管部門:
? ? ?為深入貫徹《國務院關于深化“互聯網+先進制造業”發展工業互聯網的指導意見》,落實《工業互聯網創新發展行動計劃(2021-2023年)》,促進跨行業跨領域工業互聯網平臺強化自身能力建設,更好支撐和服務制造業高質量發展,現開展2022年跨行業跨領域工業互聯網平臺遴選工作。有關事項通知如下:
一、申報條件
(一)申報單位應在中華人民共和國境內注冊、具有獨立法人資格,運營和財務狀況良好,具備較強的技術研發和融合創新能力、賦能轉型和應用推廣能力、可持續發展能力以及良好的社會信用。
(二)申報單位應為制造行業大型骨干企業、互聯網企業、信息技術企業、自動化企業等。
(三)申報單位應符合《2022年跨行業跨領域工業互聯網平臺申報能力要求》(見附件1)。
二、申報程序
(一)申報單位填寫《2022年跨行業跨領域工業互聯網平臺申報書》(見附件2),并報送所在地方工業和信息化主管部門,申報單位對所報文件及材料的真實性負全責。2020年已獲評跨行業跨領域工業互聯網平臺的,需重新申報,不占地方申報名額。
(二)各省、自治區、直轄市及新疆生產建設兵團工業和信息化主管部門為推薦單位,負責本地區跨行業跨領域工業互聯網平臺組織申報及材料初審工作,并填報《2022年跨行業跨領域工業互聯網平臺推薦信息匯總表》(見附件3),所推薦的工業互聯網平臺數量一般不超過2個。
(三)工業和信息化部信息技術發展司負責組織開展項目評審、名單公示、結果發布、跟蹤評估等工作。評審方式包括符合性審查、調研核查、集中答辯等。
三、工作要求
請推薦單位于2022年3月25日前,將《2022年跨行業跨領域工業互聯網平臺申報書》紙質版(一式兩份)及電子版(光盤)、《2022年跨行業跨領域工業互聯網平臺推薦信息匯總表》紙質文件(一份)以機要交換或郵政特快專遞方式報送至我部(信息技術發展司),逾期將不予受理。
聯系人:陶元 謝學科 010-68208191/5961
通信地址:北京市海淀區萬壽路27號院8號樓1718,郵編100846。
附件:
1.2022年跨行業跨領域工業互聯網平臺申報能力要求.doc
? ??3.2022年跨行業跨領域工業互聯網平臺推薦信息匯總表.doc
工業和信息化部辦公廳
2022年3月2日


















來源:工業和信息化部
本文地址: http://www.baqikeji.net/2948.html/ 轉載請注明出處!
