國家重點研發計劃顛覆性技術創新重點專項2025年度腦機系統領域項目申報指引
“腦機系統”是國家重點研發計劃顛覆性技術創新重點專項(簡稱“專項”)重點布局領域,采取開放式發現和系統性布局支撐場景實現的多元技術,打造全新技術族群,搶占高地,掌握創新主動權。根據專項相關部署和本族群高地布局要求,現發布2025年度腦機系統領域項目申報指引。
一、目標
面向解析腦、開發腦、保護腦重大場景的關鍵核心環節,形成一批顛覆性技術,加快轉化應用,打造全球領先的技術族群和產業集群,搶占腦科學研究與開發應用制高點。
二、重點方向
1.解析腦。對非侵入式腦電圖、超導量子干涉腦磁圖、核磁共振成像、超聲成像、雙光子顯微鏡、單光子顯微鏡等主流腦結構圖譜與腦功能圖譜技術進行跨越式升級,或建立開創性腦解析方法、系統。
2.開發腦。對腦神經活動信號采集、信號處理、模式識別與解碼、反饋與輸出、執行等關鍵技術環節的主流材料、電極、芯片、系統集成等進行跨越式升級,或研發開創性腦機接口、腦脊接口、腦腦接口等技術。
3.保護腦。圍繞神經退行性疾病和神經系統罕見病等重大腦疾病,建立開創性精準診療腦機系統。
4.其他腦機系統相關顛覆性技術。
三、相關要求
項目基本要求、申報資格、申報流程、支持方式等與《國家重點研發計劃顛覆性技術創新重點專項2025年度項目申報指引》相關規定一致。符合上海市科技、產業發展需求的項目,將與上海市共同支持。
四、聯系方式
1.京津冀國家技術創新中心
地 址:北京市海淀區東升科技園北街6號院9號樓
聯系人:姚澤山、馮麗爽
郵 箱:dipa@jingjinji.cn
電 話:010-60976587
2.廣州顛覆性技術創新中心
地址:廣州市黃埔區中新知識城粵港澳大灣區納米創新產業集聚區納米谷一期2號樓3樓
聯系人:雷鵬、劉玉峰
郵 箱:dipa.gz@jingjinji.cn
電 話:020-82099815-205
3.上海顛覆性技術創新中心
地址:上海市閔行區田林路888號上海科技綠洲6期42號樓4樓
聯系人:熊焰、金安
郵 箱:dipa.sh@jingjinji.cn
電 話:021-52270905
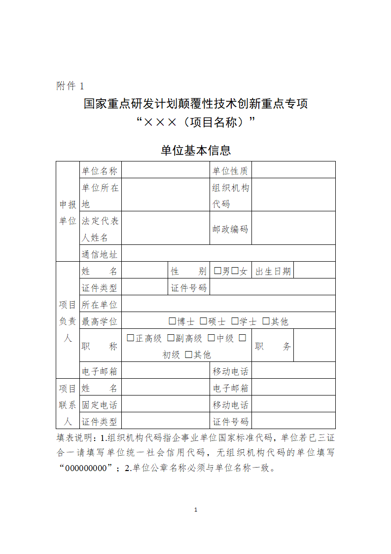
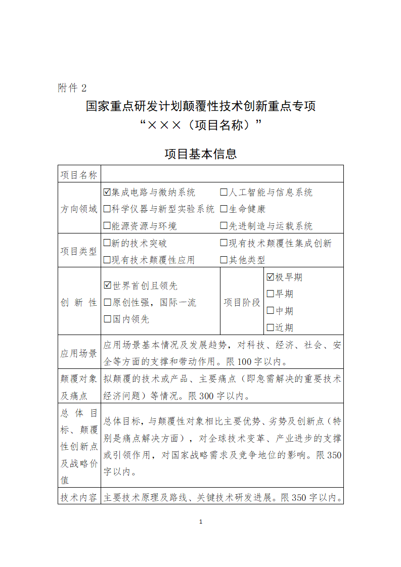
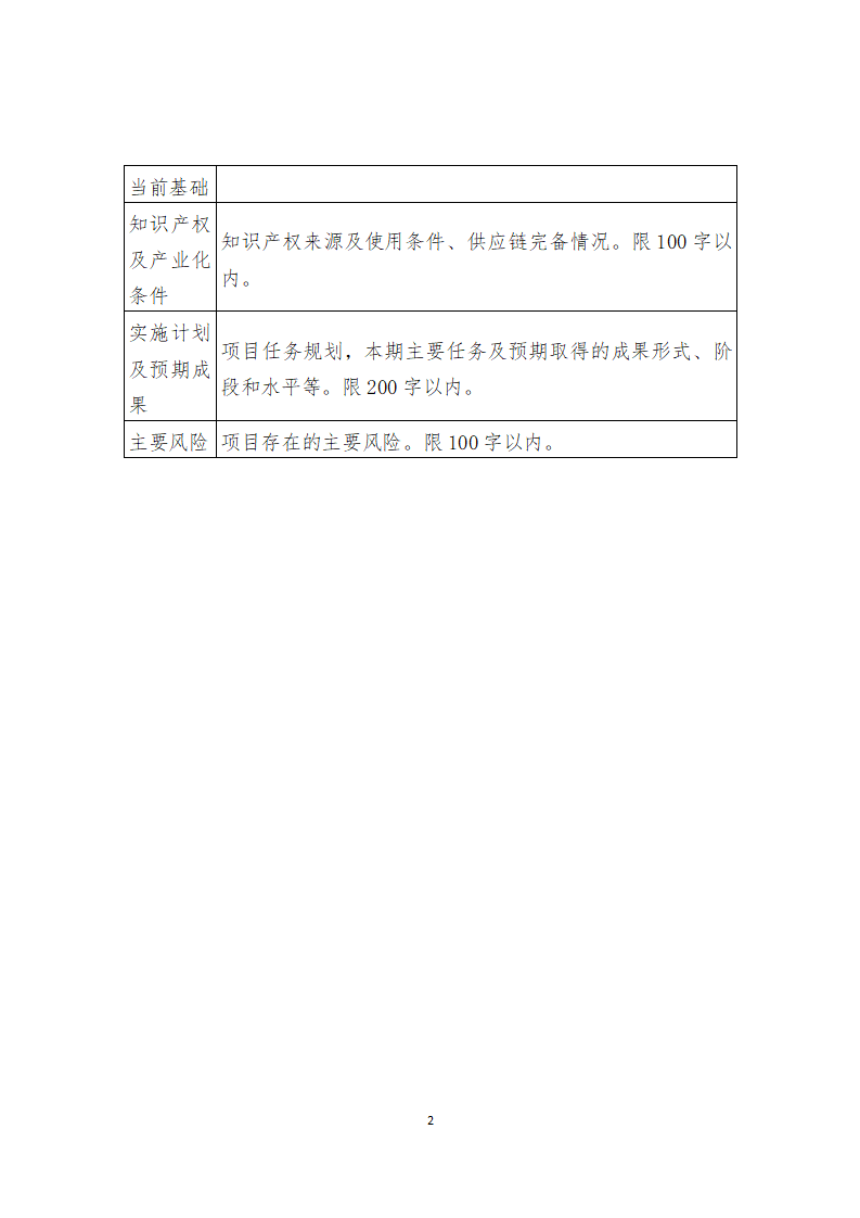
附件:
京津冀國家技術創新中心
2025年5月8日










來源:京津冀國家技術創新中心
平臺介紹:
我單位主要從事全國科技成果評價(各國家一級協會)、國家科技計劃項目申報咨詢、項目戰略研討、專家考察調研、科技政策培訓、企業內訓等相關業務。在科技咨詢領域具有很強的政府背景、行業渠道、人脈資源及專業能力,為廣大科研工作者及科技型企事業單位提供專業化服務。
? ???擅長項目:?國家級科技成果評價(全領域)、社會科技獎勵、標準制定及參編、專精特新“小巨人”、制造業單項冠軍、國家企業技術中心、中央預算內投資專項、超長期特別國債項目等。
近期相關科技培訓:
5月21—24日杭州、6月18—21日青島、6月25—28日南京|“十五五”重點課題前期研究謀劃暨2025年國家科技計劃項目申報和科研平臺建設運行、科研資金全過程管理使用高級研修班
5月21-24日無錫、6月18-21日廣州|“2025年科技項目申報與科研平臺建設運行、經費使用管理、綜合績效評價”專題培訓班
6月11-14日成都|標準化、信息化、智能化(AI)賦能科技成果評估轉化與高價值專利布局高級研修班
國培基地?線上|關于舉辦2025年初級、中級、高級技術經理人培訓班的通知
培訓長期舉辦,如有相關需求及培訓報名請及時聯系: 王主任, 電 話:13426056628(同微信)
?(微信掃一掃下方二維碼關注微信公眾號,及時了解最新科技政策消息及近期科技培訓計劃動態。)

本文地址: http://www.baqikeji.net/10042.html/ 轉載請注明出處!