完整版|2025年超長期特別國債、中央預算內投資、專項債項目謀劃指南
2025年政府投資項目謀劃工作指導手冊
在一攬子增量政策背景下,超長期特別國債、專項債、?中央預算內投資成為政府投資項目最主要的資金來源。作為??增量政策的主要發力點,地方政府應加強對超長期特別國債、?專項債、中央預算內資金的重視程度,提高地方政府對政策??把握能力,增加項目謀劃的前瞻性和精準性,推動做實做細??2025?年項目謀劃申報工作。
一、超長期特別國債申報要點
(?一)支持領域
從?2024?年的超長期特別國債看,主要用于國家重大戰?略實施和重點領域安全能力建設(?“兩重”領域)、大規模?設備更新和消費品以舊換新(?“兩新”領域),重點支持科?技創新、城鄉融合發展、區域協調發展、糧食能源安全、人?口高質量發展等領域建設,項目儲備范圍包括八個方面,17?個具體投向。
八個方面:
1.糧食安全;
2.能源安全;
3.產業鏈供應鏈安全;
4.城市基礎設施和保障性安居工程配套基礎設施;
5.生態環境保護修復;
6.交通物流重大基礎設施;
7.社會事業(產糧大縣單列);
8.其他重點領域,包含興邊富民行動試點城鎮、邊境?口?岸擴能改造等。
細分領域具體投向包括:科技研發,綠色智能數字基礎?設施,農村轉移人口市民化配套的就業、教育、醫療、住房、?養老等公共保障體系,高標準農田建設,城市地下隱患管線?維修、更新和升級改造,綠色產業體系,能源原材料重點領?域,重點行業設備更新和技術改造等。
(?二)申報注意事項
1.投向要精準契合政策要求。建設項目投向要和具體申?報投向契合,既符合國家的戰略,在未來幾年能夠集中力量?辦成的強國建設、民族復興進程中的大事難事,并符合“?國?債”的支持領域。
2.項目前期要素準備充分。新開工項目應研究論證充分,?具備一定前期工作基礎,原則上應當已完成項目審批(核準)?或備案手續(相關領域有特殊規定的除外),優先支持已辦??理完畢項目用地(用海)、環評、用能等各項前期手續的項??目。對已完成項目審批(核準)或備案手續、急需支持但缺??少部分手續的項目,可按權限由各級人民政府或部門出具能??夠在開工前完成相關手續辦理的書面承諾函。
3.投資要求。超長期特別國債要與中央預算內投資在大?部分支持方向上體現錯位安排,在少數關鍵領域可以加力支持。原則上超長期特別國債投資與中央預算內投資不得重復?安排同一項目。
4.開工時間要求。支持在建和新開工項目,新建項目原?則上?2025?年底前開工,在建項目已完工或者總投資高于?80% 的不予支持。
5.建設內容不得違規。項目原則上應為單體項目,在建?設內容中不得含有房地產開發、樓堂館所、形象工程、政績?工程等國家政策禁止的內容。
6.關注項目資金拼盤,確保資金完整閉合。在申報項目?中,應明確列出項目的資金來源和資金拼盤,確保項目資金?完整閉合,避免出現資金缺口。
(?三)申報流程
項目單位根據申報通知要求,準備符合申報條件的項目??同時從線上(?國家重大建設項目庫)和線下(項目單行材料)?兩條線進行申報;由發改部門會同行業主管部門對照專項管??理辦法和申報通知要求逐級審核、逐級上報。
線上:擬申報項目基本信息,由項目申報單位經互聯網 端口錄入國家重大建設項目庫,并推送至屬地發改部門;由?屬地發改部門會同行業主管部門進行篩選審核,并將最終通?過審核的項目納入國家三年滾動計劃庫,逐級推送。
線下:項目業主單位準備項目申報材料,包括資金申請?報告、項目審批(核準、備案)文件、真實性說明、資金承?諾函等單行材料,同步報送至屬地發改部門。最終由省級發展改革部門匯總上報國家發展改革委進行項目審核,確定支?持項目清單。
資金申請報告應包含以下內容:
1.項目單位基本情況。
2.項目基本情況:包括全國投資項目在線審批監管平臺?生成的項目代碼、建設必要性及可行性、建設內容、總投資?及資金來源、建設條件落實情況、項目建成后的經濟社會環?境效益等。
3.項目列入政府投資項目庫和三年滾動投資計劃,通過?在線平臺,完成審批情況。
4.申請投資支持的主要理由和政策依據。
5.項目建設方案:包括項目建設的必要性、選址、建設規?模、建設內容、工藝方案、產品方案、設備方案、工程方案等。
6.項目投資估算:包括主要工程量表、主要設備表、投?資估算表等。
7.項目融資方案:包括項目的融資主體、資金來源渠道?和方式等。
8.項目實施進度:包括項目總體進度安排,以及項目已?完成的建設內容的投資。
9.具體管理辦法要求提供的其他內容。
10.相關附件:包括項目城鄉規劃、用地審批、節能審 查、環評等前期手續復印件以及資金到位情況。
(?四?)審核要點
項目匯總申報單位應當依托在線平臺(?國家重大建設項?目庫),對申請專項投資的項目開展審核,并對審查結果和?申報材料的真實性、合規性負責。審核后將符合條件的項目,?推送至年度投資計劃申報區,上報專項年度投資計劃申請報?告、績效目標表并附項目資金申請報告。
審核要點包括:
1.項目是否納入國家重大建設項目庫和三年滾動投資計劃;
2.項目是否符合支持范圍;
3.項目是否具有項目代碼,通過在線平臺核驗項目代碼?真實性以及申報材料與在線平臺上的項目信息是否一致;
4.項目是否重復申報;
5.項目單位是否被列入嚴重失信主體名單;
6.申報投資是否符合支持標準;
7.項目是否完成審批、核準或備案程序;
8.原則上支持計劃新開工、續建項目,不得用于已完工?項目,計劃新開工項目前期工作條件是否成熟、具備開工條?件。在建項目各項建設手續是否完備,是否投資計劃一經下?達即可開工建設;
9.地方建設資金是否落實;
10、日常監管直接責任單位及監管責任人填報是否規范等。
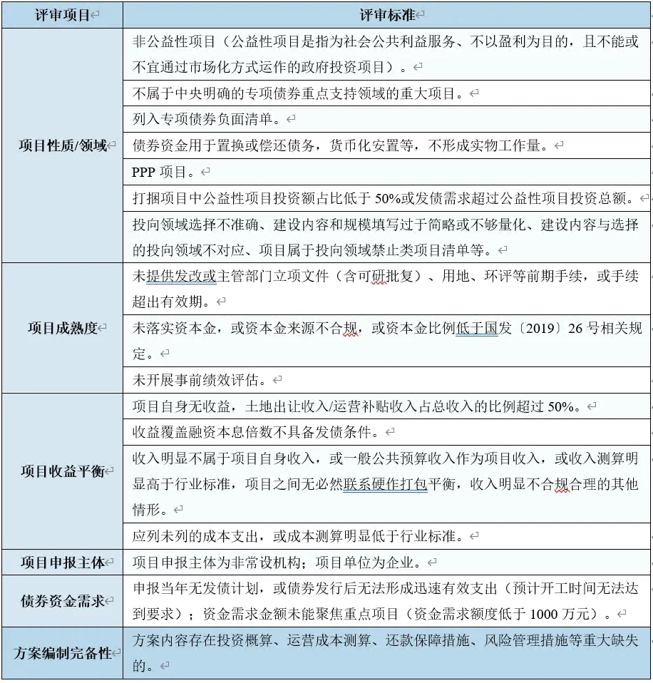
二、專項債申報要點
(?一)支持領域
2024?年,新能源、新基建、新產業領域納入專項債券?支持投向領域,整體保持在交通基礎設施、能源、農林水利、?生態環保、社會事業、城鄉冷鏈等物流基礎設施、市政和產?業園區基礎設施、新型基礎設施、國家重大戰略項目、保障?性安居工程、特殊重大項目?11?大領域不變,一些細項發生?變化。2025?年將新增收購存量商品房、盤活存量閑置土地?以及前瞻性、戰略性新興產業基礎設施。
(?二)申報注意事項
1.必須是有一定收益的基礎設施和公共服務項目,融資?規模要與項目收益相平衡,項目應當能夠產生持續穩定的政?府性基金收入或專項收入的現金流收入,且現金流收入應當?能夠完全覆蓋專項債還本付息,覆蓋倍數?1.2?倍以上。
2.優先支持在建和前期工作充分的成熟項目,優先安排?納入相關規劃的國家重大戰略任務項目,新建項目已取得相?關主管部門批復,如立項、可研、環評等,基本具備施工條?件。項目資本金比例符合國家固定資產投資項目資本金比例?要求,且項目融資沒有違規增加地方政府隱性債務。
3.負面清單:不得用于無收益的公益性項目、市場化產??業項目、作為政府投資基金、產業投資基金等各類股權基金??的資金來源,嚴禁用于置換存量債務,嚴禁用于樓堂館所、?形象工程和政績工程、非公益性資本支出以及經常性支出等。
(?三)申報流程
1.項目儲備
各地、各部門首先確定國家宏觀政策、部門和行業發展?規劃中需要債券資金支持,且滿足債券發行條件與要求的具?體項目,準備好項目批復、可行性研究報告等相關支撐材料,在?專項債系統中分年度錄入債券需求,形成儲備項目庫中的項目。
財政部門要結合中期財政規劃、預算安排、債務限額、?債務風險、地方財力承受可能等因素對各單位填報的項目開?展分年度篩選審核與排序,及時剔除不符合規定的項目,并?根據項目實現融資與收益平衡的時限提出發行期限建議,在?債券資金需求集中申報時按需上報。
專項債申報要求,新開工項目必須完成可研審批或核準?(備案)手續且當年能夠開工建設,滿足項目收益和風險管?理要求。
2.債券發行
在儲備項目庫經過篩選后,進入待發行庫,標志著進入 債券發行準備環節。儲備庫中項目按照當年政策重點支持方 向、債務限額等要求,開展自下而上篩選,最終入選項目納 入當年財政預算及債券資金安排,并經人大審議批準。項目單位應及時引入第三方機構開展評估,出具項目收益專項債券的項目實施方案、財務評估報告、法律意見書等相關材料, 還應相應編制債券還款計劃、債券或項目管理辦法等。債券前期準備完成后,根據發行窗口時期,由省財政廳統一安排發行。

(?四?)審核要點
1.前置條件評審要點
前置條件評審,主要對評價項目能不能達到專項債券發 行基本條件,前置條件有一項不符合的,即為評審不通過(實行一票否決權)。

2.項目質量評審要點
前置條件評審通過的項目進行質量評審,按照評分標準?進行綜合評估打分,質量好、得分高的納入發行(備選)庫,?并優先安排發行?;?質量差?、?得分低?的項?目不?予入庫。

3.審核問題匯總
(?1)關于項目手續
立項存在問題
①立項報批資料不齊全;
②報送的立項批復文件中含有“景觀、綠化、樓堂館所”?等禁止類項目清單范圍;
③申報的建設內容未在立項中體現,或者申報的建設內?容數量指標和立項批復的不一致。
用地手續
①項目涉及新建等確需用地建設內容,出具無需預審和?選址的用地文件,不符合用地要件要求;
②用地手續面積與立項批復用面積不符;
③根據用地預審占地面積以及容積率計算出來的建筑?面積實際與實施方案所寫的建筑面積不符,設計不合理;
④用地預審意見函有效期已過期;
⑤部分子項目不需要用地無需提供,但是涉及用地的子?項目也未提供用地手續;
⑥用地審批手續“僅用于專項債爭取”,表明該項目用?地手續未落實。
環評手續
①項目環評手續未簽字蓋章;
②項目變更建設內容或業主后,環評等手續沒有同步變更;
③立項和環評手續金額不一致;
④未提供有效環評手續,根據相關環評要求,不應采用?備案登記方式;
⑤環評批復無明確“?同意”意見,環評文件是環保局初?審,非正式批復;
⑥項目環評手續應在項目立項之后;
⑦項目整體環評手續未辦理齊全,只辦理了其中幾個子項目;
⑧立項文件有污水處理、醫療廢棄物等內容,環評文件?未寫入該部分內容,不能確定環評文件的準確性。
(?2)自有資金說明
①非主管部門或財政出具。
②表述的資金能否落實具有不確定性。如自有資金通過?爭取上級補助解決,或根據項目進展情況給予支持等。
③無明確的來源、金額、分年落實計劃等;或來源不合?規,如引入合作伙伴、施工方墊資等。
④已落實資金未提供相關憑證。
(?3)債務情況說明
①出具不嚴肅。如非紅頭,白紙蓋章,甚至提供未蓋章?的電子文檔。
②主管部門未審核確認。
③用于整體收入測算平衡的項目,如醫院、幼兒園、污?水處理廠提標等,需說明項目單位整體債務情況,而非本項?目債務情況。
④無論整體收支測算或獨立項目測算,之前同一單位已?發行專項債券情況必須說明。
⑤有些單位存量債務不需要本單位償還,需提供相關證?明材料。
(?4)關于實施方案
①平衡模式不合理,收入不歸屬于項目主體。
②主管部門不能是企業。
③缺事前績效評估開展情況說明,績效指標未按統一模?板編制,部分指標不可量化。
④在建項目無進展情況、投資完成情況、資金到位和支?出情況等內容。
⑤資金籌措方案和配套資金來源與提供的資金說明不?一致,甚至出現資金不閉環的情況。
⑥投資計劃表。
過去年度仍按計劃口徑編制,應反映實際投入。
債券發行年度未同步安排自有資金或自有資金比重過低。?投資計劃或已完成投資情況與開工時間不匹配。
沒有編制發債當年分月投資計劃表。
⑦收支測算,常見的有以下問題:
政府定價類項目或有正在執行的標準,卻依據調研或參?照標準測算。
參照類標準,未提供調研數據,或調研數據不具有參考性。?政府補貼類收入,未提供相關依據。
部分收入非本項目直接收益。
測算采用的量,無依據無出處;或脫離實際需求、起步?就滿負荷;或超過設計能力。
提升類改造類項目,未基于項目單位歷史運營數據測算。?成本測算無依據、無分析過程。
未按應納稅種的稅率、稅基分類測算,稅費測算簡單粗暴。?收支增長無依據、不合常規。
測算期間任何一年期末現金均不能為負數。
三、中央預算內投資申報要點
(?一)支持領域
2025?年中央預算內投資將繼續支持基礎性、公益性、?長遠性的項目,加快補齊我國現代化建設的短板弱項,主要?支持糧食安全、能源安全、產業鏈供應鏈安全、城市基礎設?施及保障性安居工程基礎設施、生態環境保護、交通物流重?大基礎設施、社會事業及其他重點領域等八個方面,包括產?糧大縣公共服務基礎設施、糧食倉儲設施、支撐性調節煤電、?農村電網改造、新引擎賽道、戰略性礦產資源保障供應等?34?個領域。
(?二)申報注意事項
1.中央預算內投資對項目要求(項目重要性、項目所處?階段、項目領域)較高,申報時應選取相應領域內的重點項目;
2.中央預算內投資對發達地區的補貼力度相對較小,因?此申報時應盡量選擇區域發展類的專項資金,如重大區域發?展戰略建設(粵港澳大灣區建設方向);
3.各專項申報時間較短,前后一周左右,需提早準備項?目,提前完善項目申報材料、推進項目前期工作;
4.企業申報中央預算內投資補助需準備好自有資金和?自籌資金證明;
5.中央預算內投資對項目投資計劃績效指標有一定要?求,項目單位應按照相應的績效指標表認真完成,保證中央
預算內投資的使用成效;
6.中央預算內投資的當年使用結果與次年的投放額度?緊密相關,各項目單位申報時應認真做好前期研究,保證資?金的順利支付,?出現投資變動時應及時上報。
(?三)申報流程
中央預算內投資項目申報流程可分為線上和線下,與超?長期特別國債項目申報流程相同。
(?四?)審核要點
中央預算內投資項目審核要點與超長期特別國債項目?相同,但在項目申報過程中需要注意,根據《中央預算內投?資建設項目管理辦法》,統籌安排投資計劃時,會優先考慮?項目管理良好與計劃執行較快的單位。
如果項目單位和項目管理單位,有下列行為之一的,則?會視情節采取限期整改、通報批評、停止撥款、撤銷項目、?收回投資、停止安排新建項目等措施,對直接負責的主要領?導和其他直接責任人員,依法追究行政或者法律責任。
1.提供虛假情況騙取項目審批和中央預算內投資的;
2.違反國家有關規定擅自開工建設的;
3.對年度投資計劃執行不力,不履行建設程序的;
4.未經批準擅自調整建設標準或者投資規模、改變建設?地點、建設性質或者建設內容的;
5.轉移、侵占、挪用、截留或者滯留建設資金或不落實?配套資金的;
6.未及時辦理竣工驗收手續、未經竣工驗收或者驗收不?合格即交付使用的;
- 已經批準的項目,無正當理由未及時實施或者完成的;
8.不按國家規定履行招標程序的。
四、政府投資項目謀劃要點
(?一)存在的問題
一是不愿謀。一方面是工作上沒有引起足夠的重視;另?一方面思想上存在懈怠而影響項目謀劃積極性。
二是不會謀。項目謀劃工作具有專業性和綜合性的復合??型特點,對于從業人員綜合能力有較高要求。各部門具體謀??劃項目的同志基本專精于本部門業務工作,一般比較擅長業??務技術,宏觀思維不夠,對經濟、政策與投資管理方面的理??解和把握方面略顯不足,謀劃出的項目往往存在定位不清楚、?方向不合適、內容不規范、考慮不全面等問題,難以形成有??效成果。
三是謀不好。主要表現在謀劃出的項目數量少、規模小、?質量不高、土地或資金要素難保障、難以獲得上級政府資金?支持等,從而影響爭資立項效果。
(?二)謀劃項目特征
《政府投資條例》明確規定,政府投資資金應當投向市?場不能有效配置資源的社會公益服務、公共基礎設施、農業?農村、生態環境保護、重大科技進步、社會管理、國家安全?等公共領域的項目,?以非經營性項目為主。
從地方政府的角度出發,政府投資項目在謀劃之初往往?都會優先考慮到爭取上級政府資金支持。而要成功爭取上級?資金支持,所謀劃的政府投資項目一般至少要符合類型與方?向合適、規范性好、規模較大、成熟度高的特征。
類型與方向合適是指,所謀劃的政府投資項目要符合相?關政府投資資金支持的方向和領域。
規范性好是指,項目投資主體、項目名稱、建設內容與?規模、投資估算等符合相關的規范標準,特別是杜絕負面清單。
所謂規模較大,一方面是指項目投資規模應達到一定的?額度,特別是中央預算內投資,往往要求項目投資規模要達?到一定額度才符合支持條件。另一方面是指項目投資規模要?相對較大,上級政府以有限的資金在面臨眾多項目時,出于?集約和效率的考慮,往往會擇優進行支持,而其他條件相對?一致時,投資規模就是很重要的一個指標。
成熟度高主要是指,項目的要素保障比較到位,特別是?用地和配套資金等,要能夠順利具備開工條件。上級資金支?持項目的目的是能夠加快項目落地,盡快形成實物工作量而帶動經濟發展。實踐中,上級資金優先支持的一般都是在建?項目或者已經具備開工條件的項目。
(?三)項目謀劃原則
1.杠桿效應原則
政府資金的投入代表政府的支持鼓勵,應對社會資本和?金融市場產生顯著的帶動和示范作用。杠桿效應一方面體現?在帶動相關產業、區域經濟的發展,一方面體現在有效吸引?多元投資主體,充分調動民間投資積極性,發揮好財政資金?的?“?四兩撥千斤”作用。
2.前瞻性原則
政府投資不僅僅要看到目前對于拉動經濟恢復、促進經?濟發展的作用,還要考慮中國實現現代化長遠目標,全面高?水平滿足人民美好生活需求,支持現代城市布局、產業布局?和技術進步的需要,以及對政策導向、發展趨勢的預判,因?此項目選擇必須有整體性和前瞻性。
3.時效性原則
不管是市場消費熱點的變化、科學技術的變化還是宏觀?政策環境的變化,均具有明顯的時效性,“機不可失、失不?再來”就準確描述了項目策劃時效性的特點。項目策劃須結?合實際情況進行,策劃過程中應迎合政策導向、追隨市場發?展趨勢,并及時、有效地進行反饋,確保策劃工作的時效性和可操作性。
4.自求平衡原則
資金短缺對于工程項目的順利推進是致命的,項目策劃?時應考慮利用資金調控手段增加項目的資金轉化能力。自求?平衡一方面指項目建設資金的足額、及時到位,有效防范支?付風險;一方面指由于可能涉及有息負債,在項目全生命周?期中通過自身收益能覆蓋本息。因此項目策劃時應通盤考慮?項目能否有充足的資金支持,強化投融資創新,并通過后期?運營能實現項目資金自平衡。
5.系統化原則
為保證項目目標的實現,應充分發揮項目策劃的核心作?用,確保項目全方位、全過程的資源有效配置、整合和管理,?實現部門聯動、密切配合,做到綜觀全局,統籌兼顧。
(?四)項目謀劃重點及難點
一是肥瘦搭配,合理收益。面對地方政府項目建設需要?與資金不足之間的矛盾,應對當地資源進行整合,實行相關?聯項目的整體包裝,肥瘦搭配,提升項目潛在市場和經營價?值,挖掘收益來源,確保其有一定的收益性和可融資性,做?到項目資金收支綜合平衡。
二是市場為先,運營為王。目前地方政府投資項目策劃?缺失項目機會研究,沒有正確把握項目市場及風險,且存在重建設、輕運營的問題。項目的規模是通過市場分析而確定,?如果說市場風險分析是項目是否可行的前提條件,那運營管?理便是項目能否持續的核心關鍵,這就要求強調并發揮設計?在工程建設全過程中的主導作用,以及設計、采購、施工各?階段工作的合理銜接,體現運營前置思維。
三是量力而行,創新與差異化。由于片面追求?GDP?和政?績工程等原因,地方政府大都存在盲目超前和重復建設等問?題。政府投資項目策劃應根據自身財政能力,推動資源整合,?做到盡力而為、量力而行,實現精準有效投資;同時,避免?盲目跟風,導致低水平重復建設,造成資產閑置、資源浪費,?應正確認識自身優勢和短板,在投資規模、市場環境、融資?環境、項目特點等方面因地制宜,體現出創新性與差異化。
四是融資可行,避免隱債。好的規劃設計本身就是一個?好的融資方案,這就要求項目策劃過程中應注重項目融資結?構設計的合理性、融資渠道選擇的可行性,挖掘項目潛在價?值,既考慮投資的節約,又考慮未來資金的自求平衡,進行?全生命周期測算,避免政府盲目決策。項目融資策劃時,應?按照保障合理融資需求的底線隱債不增的原則,嚴格執行地?方政府融資相關政策,嚴守政策紅線。
(?五)項目謀劃方向
一是圍繞補齊短板謀劃項目?!墩顿Y條例》所規定的政府投資資金的范圍就是補短板所要考慮的領域。而補短?板要考慮的,一方面是對當地在政府投資領域內的缺失項目?填補空白。例如,當地還沒有與外部骨干交通網絡連接的主?干道路,就可以謀劃此類項目。另一方面是針對當地現有的?政府投資項目服務能力、功能等進行提升。例如,當地基層?公共醫療服務體系涉及的相關設施、設備需要升級改造等。
二是圍繞產業配套謀劃項目。雖然產業類項目不屬于政?府投資范圍,但是產業的發展不是孤立。為了更好培育產業?發展,打造產業集群,必然需要一系列配套的基礎設施和公?共服務等方面的支持。例如當地產業園區內的道路、管網等?基礎設施,?以及服務于產業園區的公共交通、人才公寓等。?特別是重大科技項目的落地和培育,往往需要針對性打造相?關的基礎設施、工作環境和應用場景等。
三是圍繞發展規劃謀劃項目。規劃是政府對未來發展的?一種前瞻性謀劃和戰略性安排,是要大家共同努力的方向。?各地都有自己的五年發展規劃綱要和相應的專項規劃以及?配套的重大項目,圍繞這些規劃的方向、路徑和重大項目,?謀劃拆解項目也是一個重要的方法。
四是圍繞區域融合謀劃項目。區域融合是指跳出當地的?行政圈子,在更大的區域范圍的視角下謀劃項目,例如都市?圈、城市群,或者更大范圍的某某片區范圍。一方面是基礎設施和公共服務的輻射延伸,例如交通的貫通、物流的中轉、?流域綜合治理等。另一方面是作為區域經濟中心或者其配套?功能區,圍繞培育打造相關中心或配套功能而謀劃的公共領?域項目。第三是對區域性重大項目的謀劃。例如:交通樞紐、?碼頭、機場、?電廠等。
五是圍繞先進典范謀劃項目。區域發展不平衡不充分是 我國當前面臨的一個客觀現狀。發達地區的今天就是欠發達?地區的明天,先進地區經驗就是后進地區榜樣,示范地區的?樣板就是其他地區的參考。在項目謀劃過程中,廣泛借鑒參?考同類地區樣板示范,或者先進地區的發展經驗,對很多地?方來說都是很好的方法。
六是圍繞資金政策謀劃項目。近年來,國家在積極擴大 有效投資方面,不是搞“大水漫灌”式的強刺激,而是聚焦?經濟社會發展的關鍵領域和薄弱環節,精準有序實施。同時?不斷擴大支持范圍,優化調整投向領域。要想順利爭取到上?級資金支持,在謀劃政府投資項目的時候,除了前五個方面?內容之外,還要重點考慮各類資金支持政策的投向領域以及?標準和要求。例如中央預算內投資、地方政府專項債資金、?超長期特別國債、政策性貸款,以及其他各業務口的專項資?金等,所支持的領域各有側重,支持標準和要求更是各不相?同。因此,在謀劃政府投資項目,特別是要爭取上級資金支持的時候,應該重點對相應的資金支持政策進行全面、充分 ?地把握。最后,也要圍繞考核的任務目標謀劃項目。政府開??展投資項目謀劃工作,既是經濟社會發展的需要,也是工作??任務的要求。各地往往在各領域都會有一些項目要求或任務, 如果當地在某一項任務方面的項目現狀和上級安排的任務??目標還存在一定差距,那么就要圍繞縮小、消除差距,甚至??超額完成任務來謀劃項目。
(?六)項目謀劃對策
地方政府在日常開展項目謀劃工作的時候,一般有三種?常見模式。一種是由發改部門的個別同志憑借自身的突出能?力和多年沉淀的業務經驗謀劃項目。第二種是由發改部門牽?頭組織,由各部門、鄉鎮和園區管委會各自謀劃,然后提交?至發改部門匯總整理。第三種是由發改部門牽頭委托第三方?咨詢機構主導實施項目謀劃工作。但是無論采用哪種模式,?做好以下共性的做法和要求,對于項目謀劃工作來說都是事?半功倍的。
一是要充分解放思想。一方面是要正確認識項目謀劃工??作對本地經濟社會發展的重要性。另一方面要端正工作態度,?堅守使命擔當,發揮主觀能動性。第三是要敢于突破、挑戰 ?固有思維和認知,跳出當下,跳出當地,以高站位、前瞻性??的視界籌劃當地當下的發展。
二是要精準把握政策。宏觀形勢和政策是項目謀劃工作 ?的基本前提,特別是想要爭取上級資金的政府投資項目,更??應該正確判斷當下宏觀形勢,精準理解和把握資金支持政策。?錨定擬爭取資金的方向和領域所對應的政策內容,精準包裝??申報才能提高勝算。
三是要全面摸清家底。要全面了解當地經濟社會發展的?各個區域、各個領域和各個方面,特別是問題和短板,才能?從實際出發,梳理出迫切性需求、改善性需求和前瞻性需求,?集中優勢資源和力量,突出重點謀劃包裝和申報。
四是要廣泛溝通協作。成立由相關部門和專業人員組成??的工作小組,負責項目的謀劃、申報和對接工作。工作專班??加強與政府主管部門、上級部門以及各項目部門單位之間的??溝通與協作,避免同質化零碎項目的出現。同時善于借助第??三方力量,篩選合格且具備相應實力的第三方機構進行合作, 雙方的合作模式不一定非是委托第三方主導項目謀劃工作,?也可以結合當地實際情況,采用謀劃前期的政策解讀培訓、?謀劃過程的技術咨詢指導,或者是針對政府謀劃出的結果提??供把關建議等方式,既能針對性解決實際問題,又能最大限??度節約政府費用。
五是項目入庫管理。地方政府可以將項目按照生命周期?中的不同階段,納入對應項目庫進行常態化管理和推進,可以在一定程度上緩解以往運動式謀劃項目的壓力。例如可以?劃分為謀劃庫、儲備庫、前期庫、開工庫、在建庫、竣工庫、?投產庫等,根據最新形勢和政策,實時謀劃、分批推進。
六是強化要素保障。建設資金和用地是影響項目落地的?關鍵影響因素。謀劃和推進項目落地是地方經濟社會發展的?需要,解決項目要素保障問題也不應該是項目單位自己的事?情,當地政府要建立要素保障統籌協調機制,凝結當地全力?保障項目落地。
七是預留前期經費。前期工作費用影響到項目前期工作?的內容、質量和進展。為保障政府投資項目的立項審批等前?期工作順利開展,政府在每年預算中提前預估和安排好項目?建議書、可行性研究報告等前期工作所需的費用。
五、PPP?新機制項目入庫要點
自 2023 年 11 月,國務院轉發了國家發改委和財政部發???布的《關于規范實施政府和社會資本合作新機制的指導意見》 ( 國辦函〔2023〕115 號)后,相關部委陸續發布了《特許???經營方案編寫大綱( 2024 年試行版)》《特許經營協議(編???制)范本( 2024 年試行版)》《基礎設施和公用事業特許???經營管理辦法( 六部委 17 號令)》等一系列新機制的配套文件,意味著在政府和社會資本合作領域開啟了特許經營新機制的時代。
(?一)項目策劃階段
特許經營新機制項目在策劃階段應重點關注項目領域?符合性、打包項目實施可行性和項目回報機制符合性問題。
1.領域可行性
115?號文:
交通項目:公路、鐵路、?民航基礎設施和交通樞紐等;
市政項目:物流樞紐、物流園區項目,城鎮供水、供氣、?供熱、停車場等;
環保項目:城鎮污水垃圾收集處理及資源化利用等生態?保護和環境治理項目;
社會項目:具有發電功能的水利項目,體育、旅游公共?服務等社會項目;
新型基礎設施項目:智慧城市、智慧交通、智慧農業等?新型基礎設施項目;
盤活存量:城市更新、綜合交通樞紐改造等盤活存量和?改擴建有機結合的項目。
特許經營?17?號令:
交通運輸、市政工程、生態保護、環境治理、水利、能?源、體育、旅游等基礎設施和公用事業領域。
上述政策采取的是不完全列舉形式,所列領域以外的有?經營性收益的項目,如確有必要采取特許經營模式,可以納入?PPP?范圍。
2.打包可行性
項目類型是否符合要求:認真甄別、嚴格把握采取特許?經營模式的項目類型。
項目收費是否有依據:不應無法律法規依據擅自增設行?政許可事項并以此為由向特許經營者收費,增加公共產品或?者公共服務成本。
公益與經營屬性兩手抓:不應將市場化程度很高的純商??業類項目或產業類項目,或將沒有任何收益的純公益性項目,?通過各種方式包裝成特許經營項目,收取特許經營費。
無關聯不打捆:不得將以上類型中無關聯關系的項目相???互“打捆”,或者與不適合采用特許經營模式的項目“打捆”?開展政府和社會資本合作。
但是,生活垃圾收運處理一體化、廠網一體化的污水管?網、供熱管網、供水管網等項目,綜合交通運輸多式聯運的?公水聯運、公鐵聯運等項目,以及依托項目?自身開展多元化?開發的基礎設施和公用事業項目可以綜合平衡項目收益,開?展政府和社會資本合作。
不看形式看本質:項目“打捆”實施特許經營這種形式?本身并不是問題,關鍵在于?“打捆”?的子項目是否均符合?115?號文精神,是否適合采取特許經營模式。
3.回報機制符合性
采用特許經營新機制實施的?PPP?項目應聚焦使用者付?費項目。所謂的?“使用者付費”相關概念可做如下理解:
有明確的收費依據:明確收費渠道和方式,是確保實現?“使用者付費”的根本保障,必須在特許經營方案、特許經?營協議中予以體現。明確收費渠道和方式,大致可以分為兩?種做法:
一是在國家相關制度法規、政策文件中有統一規定,例?如高速公路依據《收費公路管理條例》收費;
二是針對特定項目,在特許經營協議中依法依規明確收?費渠道和方式。
項?目?自平衡:經營收入能夠覆蓋建設投資和運營成本、 具備一定投資回報,不額外新增地方財政未來支出責任。
一是關于“額外”。如果采取?PPP?模式和不采取?PPP?模?式相比,新增了地方財政未來支出責任,即“額外”;如果?不論是否采取?PPP?模式都存在相同的地方財政未來支出責?任,則不屬于?“額外”。
二是關于“未來”。政府在項目建設期依法依規給予的??投資支持屬于當期發生的政府支出責任,符合?115?號文精神, 但這種支持不能持續到項目運營期。
三是關于“責任”。責任指存在發生的可能性,并不意味一定會產生未來的實際支出。例如車流量、水處理量設置?保底安排等,這種帶有承諾形式的“或有”支出就是一種責?任,是不符合要求的。
建設期可給予政府投資支持:政府可在嚴防新增地方政?府隱性債務、符合法律法規和有關政策規定要求的前提下,?按照一視同仁的原則,在項目建設期對使用者付費項目給予?政府投資支持;
“政府投資支持”中的“政府投資”,泛指各類政府財?政性投資資金。國家發展改革委管理的中央預算內投資、增?發國債資金、地方預算內投資,以及一般公共預算、政府性?基金預算、地方政府專項債券中用于投資建設的資金等。均?屬于?115?號文明確的?“政府投資”。
政府給予特許經營項目投資支持,主要基于兩方面考慮:
一是在項目建設階段給予政府投資支持,可以相應提高?特許經營者的投資回報,增強項目吸引力。
二是政府投資在建設期一次性支出,不會新增未來地方?財政支出責任。
政府投資支持的額度或比例,由各地根據相關政策要求?依法依規、一視同仁予以安排。
運營期可以安排一定政府付費:政府付費只能按規定補?貼運營、不能補貼建設成本。
一是對特許經營項目在運營階段的政府補貼不能額外??新增地方財政未來支出責任。政府對特許經營項目的補貼應??是行業通行的補貼,不可以是僅針對單個項目單獨給予的補貼。
二是對特許經營項目在運營階段的政府補貼應符合“一?視同仁”的原則。如某個行業或某類項目有統一的政府補貼,?這類項目采取特許經營模式后,仍應正常享有補貼,不能因?采用特許經營模式而無法享有行業統一的政府補貼。
不允許:不得通過可行性缺口補助、承諾保底收益率、?可用性付費等任何方式,使用財政資金彌補項目建設和運營?成本。
(二)特許經營方案編制階段
1.關于實施機構選擇
授權單位:地方各級人民政府依法依規授權有關行業主?管部門、事業單位等作為實施機構。負責特許經營項目籌備、?實施及監管,并明確其授權內容和范圍。
不允許:不宜選擇地方國有企業作為項目實施機構。
2.關于項目運作方式
根據?115?號文,PPP?新機制項目全部采取特許經營模式,?根據項目實際情況,合理采用建設-運營-移交(BOT)、轉??讓-運營-移交(TOT)、?改建-運營-移交(ROT)、建設-擁??有-運營-移交(BOOT)、設計-建設-融資-運營-移交(DBFOT)等具體實施方式,并在合同中明確約定建設和運營期間的資?產權屬,清晰界定各方權責利關系。
3.關于項目合作期限
原則不超過?40?年,投資規模大、回報周期長的特許經??營項目可以根據實際情況適當延長,法律法規另有規定的除外。
特許經營期限上限調整至?40?年,有助于降低特許經營?期限內項目年度回報率要求,提升特許經營者收益,使特許?經營項目更具備可行性。
特許經營期應自特許經營協議簽署日起算,包括協議簽?署后開工前的項目前期和建設期、試運營期、運營期等。
對于收費公路項目,《收費公路管理條例》對收費期上?限有明確規定,應按照條例規定執行。
4.關于政府方資本金出資
股權比例:?出資代表不控股。
分紅要求:可以只持股不分紅或少分紅,適當提升特許 經營者預期投資收益水平,吸引更多社會資本參與。
(三)招采特許經營者
1.特許經營者選擇方式
《115?號文件》:項目實施機構應根據經批準的特許經?營方案,通過公開競爭方式依法依規選擇特許經營者(含特?許經營者聯合體)。
《17?號令》:實施機構根據經審定的特許經營方案,?應當通過招標、談判等公開競爭方式選擇特許經營者。
《特許經營方案編寫大綱(?2024?年試行版)》:應明?確特許經營者選擇方式。鼓勵優先采用公開招標方式選擇特?許經營者;如果不采用公開招標方式,應明確原因和依據。
2.特許經營者選擇標準
《特許經營方案編寫大綱(?2024?年試行版)》:?明確??特許經營者應具備的項目管理經驗、專業運營能力、企業綜??合實力、信用狀況等,并將項目運營方案、收費單價、特許經??營期限、政府支持條件等作為選擇特許經營者的重要評定標準。
注:TOT模式采用的拍賣方式,不符合新機制特許經營的要求。
(四)關于特許經營者身份限制
1.民企作為特許經營者的要求
應由民營企業獨資或控股:市場化程度較高、公共屬性?較弱的項目。
民營企業股權占比原則上不低于?35%:關系國計民生、?公共屬性較強的項目。
應積極創造條件、支持民營企業參與:少數涉及國家安?全、公共屬性強且具有自然壟斷屬性的項目。
此外,對清單所列領域以外的政府和社會資本合作項目,?也應積極鼓勵民營企業參與。
2.關于民企的認定
我國法律并未對“?民營企業”進行明確定義,但可以通?過排除法進行認定,即除國有獨資企業、國有控股企業和外?商投資企業外的其他企業均可考慮認定為民營企業。
需要特別說明的是,國有控股上市公司若僅憑其存在上?市公司流通股部分也仍不宜認定為民營企業。
115?號文件規定外商投資企業參與政府和社會資本合作?項目按照外商投資管理有關要求并參照民營企業適用清單內容。
《外商投資法》對于“外商投資企業”?已經做出明確規?定,即“外商投資企業是指全部或者部分由外國投資者投資,?依照中國法律在中國境內經登記注冊設立的主體”。
根據《外商投資法》,國有控股企業在境外設立的公司?在中國境內進行的投資活動,可以認定為外商投資。
3.35%股權的認定
115?號文附件《清單》中?“?民營企業股權占比原則上不?低于?35%”的特許經營項目,原則上應由民營企業參股不低?于?35%。該比例不應穿透計算國有控股企業中的民間資本參?股比例。
另外,《清單》中提到的股權比例是指民企在項目公司?中的股權比例,而非在投標聯合體中的股權比例。
4.不受新機制附件《清單》約束的情形
《清單》:針對新建(含改擴建)項目,因此非新建(含?改擴建)項?目,如盤活存量資產、TOT?等類型不受約束;
《115?號文》:2023?年?2?月政府和社會資本合作項目清?理核查前已完成招標采購程序的項目;
《17?號令》:特許經營期限屆滿終止或者提前終止,?對該基礎設施和公用事業繼續采用特許經營方式的,同等條?件下,可以優先選擇原特許經營者;特許經營期限內因確需?改擴建等原因需要重新選擇特許經營者的,同等條件下可以?優先選擇原特許經營者;
《外商投資法》:國有控股企業在境外設立的公司在中?國境內進行的投資活動,因認定為外商投資,因此參照民營?企業執行。
5.本級國企不得參與本級項目的要求
《特許經營方案編寫大綱(?2024?年試行版)》:除作?為政府出資人代表參與地方政府通過資本金注入方式給予?投資支持的項目外,地方本級國有獨資或國有控股企業(含?其獨資或控股的子公司)不得以任何方式作為本級政府新建?(含改擴建)項目的投標方、聯合投標方或項目公司股東。
6.本級國企可作為投標方、聯合投標方或項目公司股東?的情形
作為政府出資人代表參與地方政府通過資本金注入方式給予投資支持的項目;
非新建(含改擴建)項目,如盤活存量資產、TOT?等類?型;跨區域的項目。
(五)存量資產盤活項目編審重點
特許經營方案編制文稿中應說明:
存量資產內容、資產賬面價值與評估價值、資產權屬或?權利、存量債務、建設運營時間、資產運營與效益情況等。
存量資產評估情況(含評估單位、評估目的、評估方法等)。
涉及改擴建的,應說明改擴建和存量資產的關系。對盤?活存量資產項目,如涉及存量債務,應說明債務人、債務規?模、利率、期限、是否需提前還款等情況;如需提前還款,?應逐項說明還款資金來源和具體還款方案。
特許經營方案附件應包含:存量資產評估報告。
地方國企可以參與本級存量盤活:115?號文鼓勵符合條?件的國有企業通過特許經營模式規范參與盤活存量資產,形?成投資良性循環。
六、“央地合作+OEPC”創新機制
“央地合作+OEPC”是貫穿全生命周期的整體理念,從?項目的規劃、設計、成本控制、項目融資、招商運營等環環?相扣,是項目順利實施的創新機制。央地合作旨在戰略層面?的決策,OEPC?旨在執行層面的決策,在央地合作的過程中,通過?OEPC?的實施模式,達到事半功倍的效果。
(一)實施流程
針對具體項目而言,就如何形成?“央地合作+OEPC”?的?一體化形態,我們梳理出如下流程:
一是簽訂戰略合作協議,由地方國企與央企、咨詢公司?等相關單位達成戰略合作共識;
二是組建專家團隊,包括咨詢、設計、施工、運營、相?關行業等領域,?以及發改、規自局等相關職能部門的指導;
三是明確項目產出,確定項目將實現的功能及目標,以?此為基礎,不同領域專家進行各個課題研究;
四是初步確定方案,在前期各個調研的基礎上,形成初?步設計方案、運營方案及投融資方案;
五是方案報批,以初步方案為基礎,協調各方,包括相?關職能部門、設計施工單位、意向運營單位、金融機構等,?完善初步方案并進行報批;
六是招標落地,方案報批,項目成功入庫后,進行施工?招標。
(二)要素保障
強化工作機制,成立推進央地合作發展領導小組,組長??由地方政府主要領導擔任。領導小組下設央地合作工作專班,?負責央地協調聯絡、協同發展,推動央地合作有關重大項目和事項落實,協調解決央企和項目推進過程中的困難和訴求。
強化項目儲備,緊抓央地合作契機,積極與央企對接,?就央企集團主營業務領域和地方發展實際尋找契合點和合?作空間,引導央企參與地方項目建設。
強化項目服務保障,立足項目“謀立推建”全鏈條,從?項目策劃、前期手續辦理、簽約落地、開工建設到竣工投產,?全程跟蹤服務。推動項目盡快落地開工,同時做好對上銜接,?提前掌握上級政策、資金下達動向,全力推動央地合作項目?獲得國家、地方政策支持。
來源:淅川縣人民政府門戶網
平臺介紹:
我單位主要從事全國科技成果評價(各國家一級協會)、國家科技計劃項目申報咨詢、項目戰略研討、專家考察調研、科技政策培訓、企業內訓等相關業務。在科技咨詢領域具有很強的政府背景、行業渠道、人脈資源及專業能力,為廣大科研工作者及科技型企事業單位提供專業化服務。
? ???擅長項目:?國家級科技成果評價(全領域)、社會科技獎勵、標準制定及參編、專精特新“小巨人”、制造業單項冠軍、國家企業技術中心、中央預算內投資專項、超長期特別國債項目等。
近期相關科技培訓:
5月21—24日杭州、6月18—21日青島、6月25—28日南京|“十五五”重點課題前期研究謀劃暨2025年國家科技計劃項目申報和科研平臺建設運行、科研資金全過程管理使用高級研修班
5月21-24日無錫、6月18-21日廣州|“2025年科技項目申報與科研平臺建設運行、經費使用管理、綜合績效評價”專題培訓班
6月11-14日成都|標準化、信息化、智能化(AI)賦能科技成果評估轉化與高價值專利布局高級研修班
國培基地?線上|關于舉辦2025年初級、中級、高級技術經理人培訓班的通知
培訓長期舉辦,如有相關需求及培訓報名請及時聯系: 王主任, 電 話:13426056628(同微信)
?(微信掃一掃下方二維碼關注微信公眾號,及時了解最新科技政策消息及近期科技培訓計劃動態。)

本文地址: http://www.baqikeji.net/10026.html/ 轉載請注明出處!
